HOME   LIST
‹–   –›

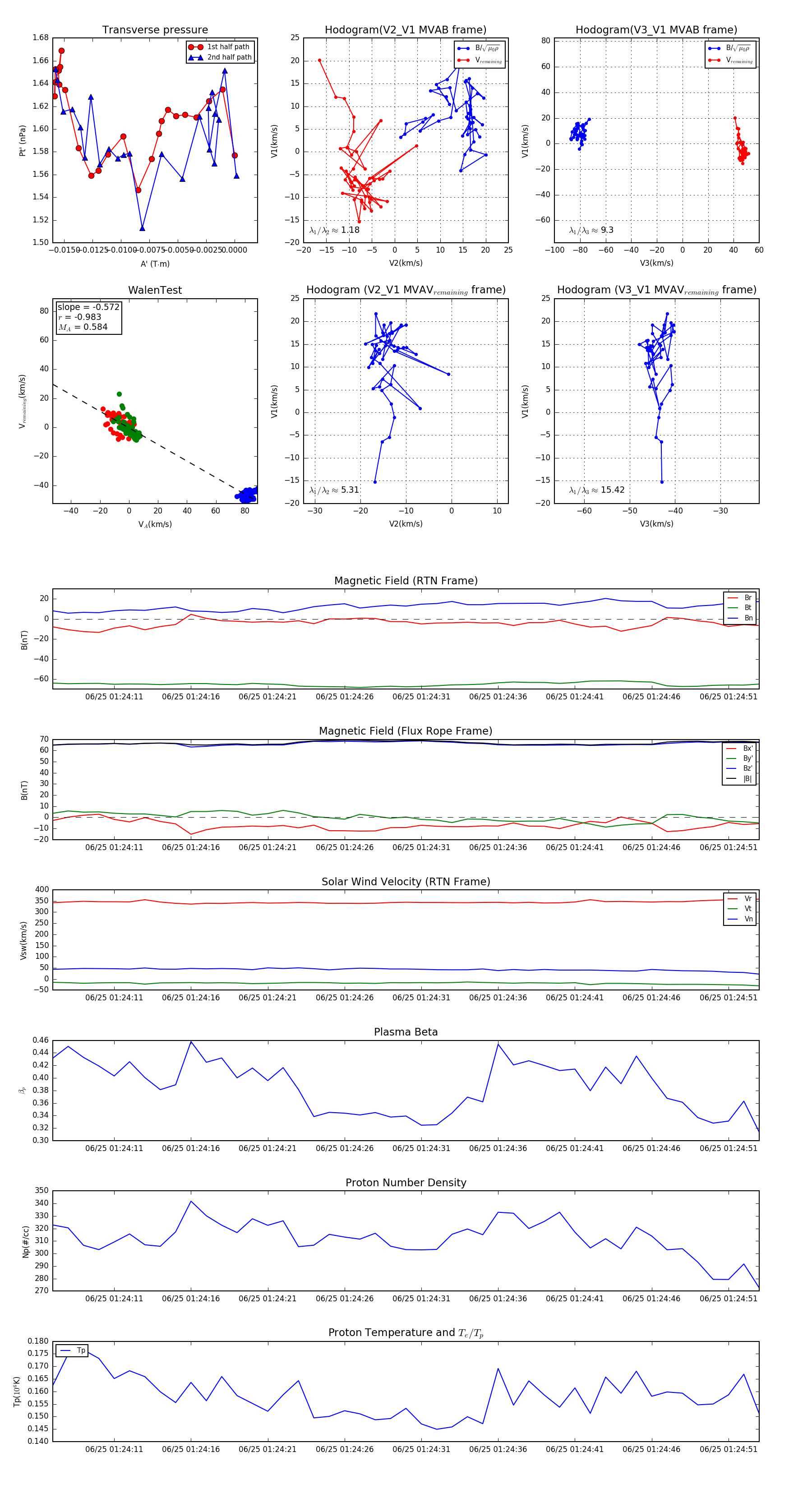
Flux Rope in 2024

Flux Rope Event 2024-06-25 01:24:07 ~ 2024-06-25 01:24:53 (47 seconds)


plot