HOME   LIST
‹–   –›

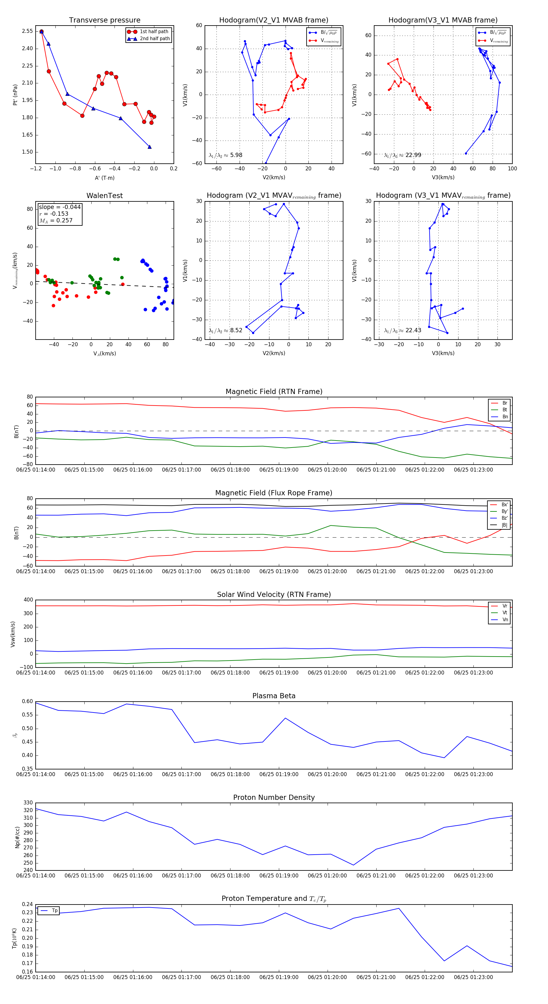
Flux Rope in 2024

Flux Rope Event 2024-06-25 01:14:00 ~ 2024-06-25 01:23:48 (589 seconds)


plot