HOME   LIST
‹–   –›

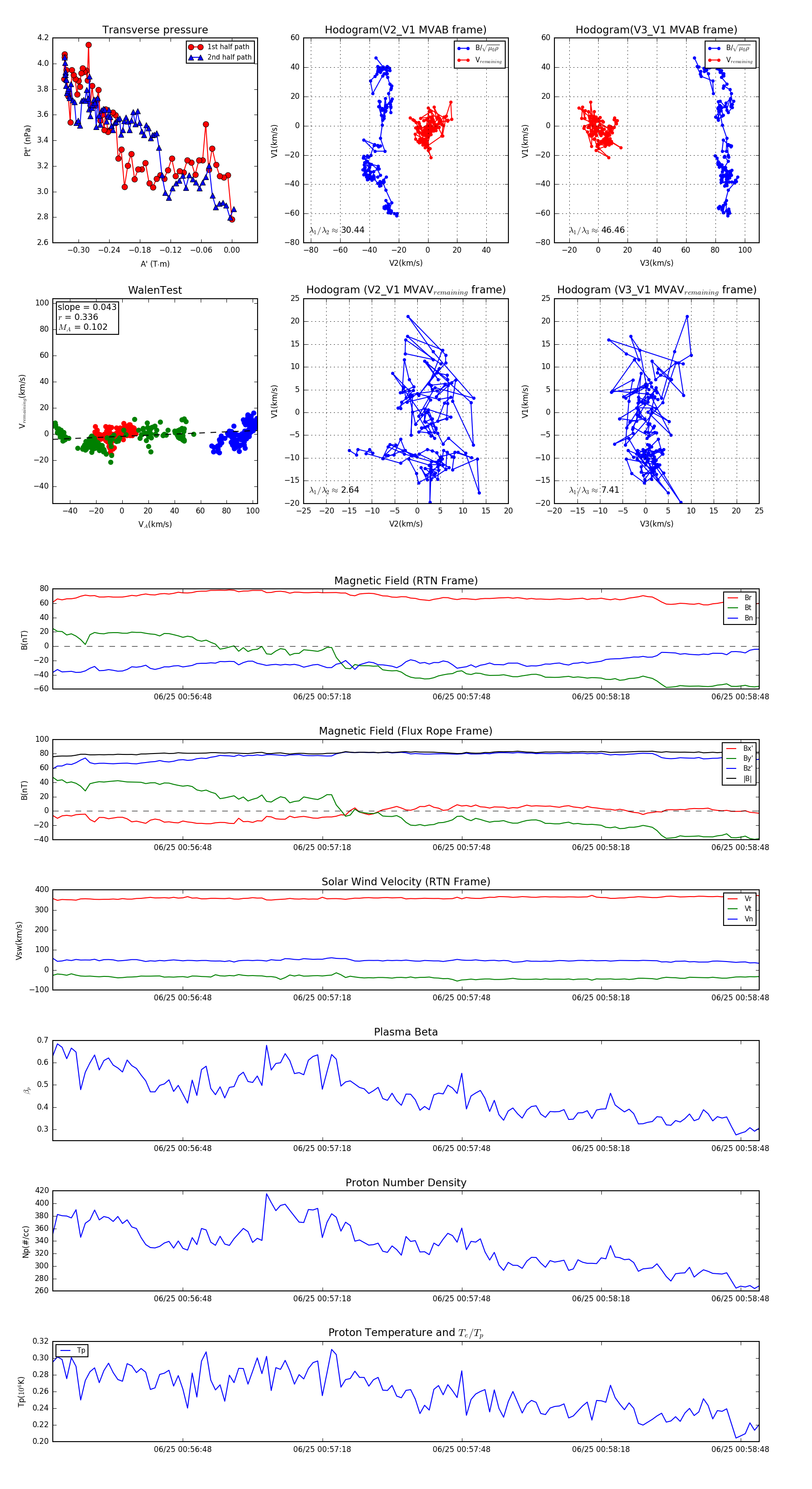
Flux Rope in 2024

Flux Rope Event 2024-06-25 00:56:20 ~ 2024-06-25 00:58:52 (153 seconds)


plot