HOME   LIST
‹–   –›

Flux Rope in 2024

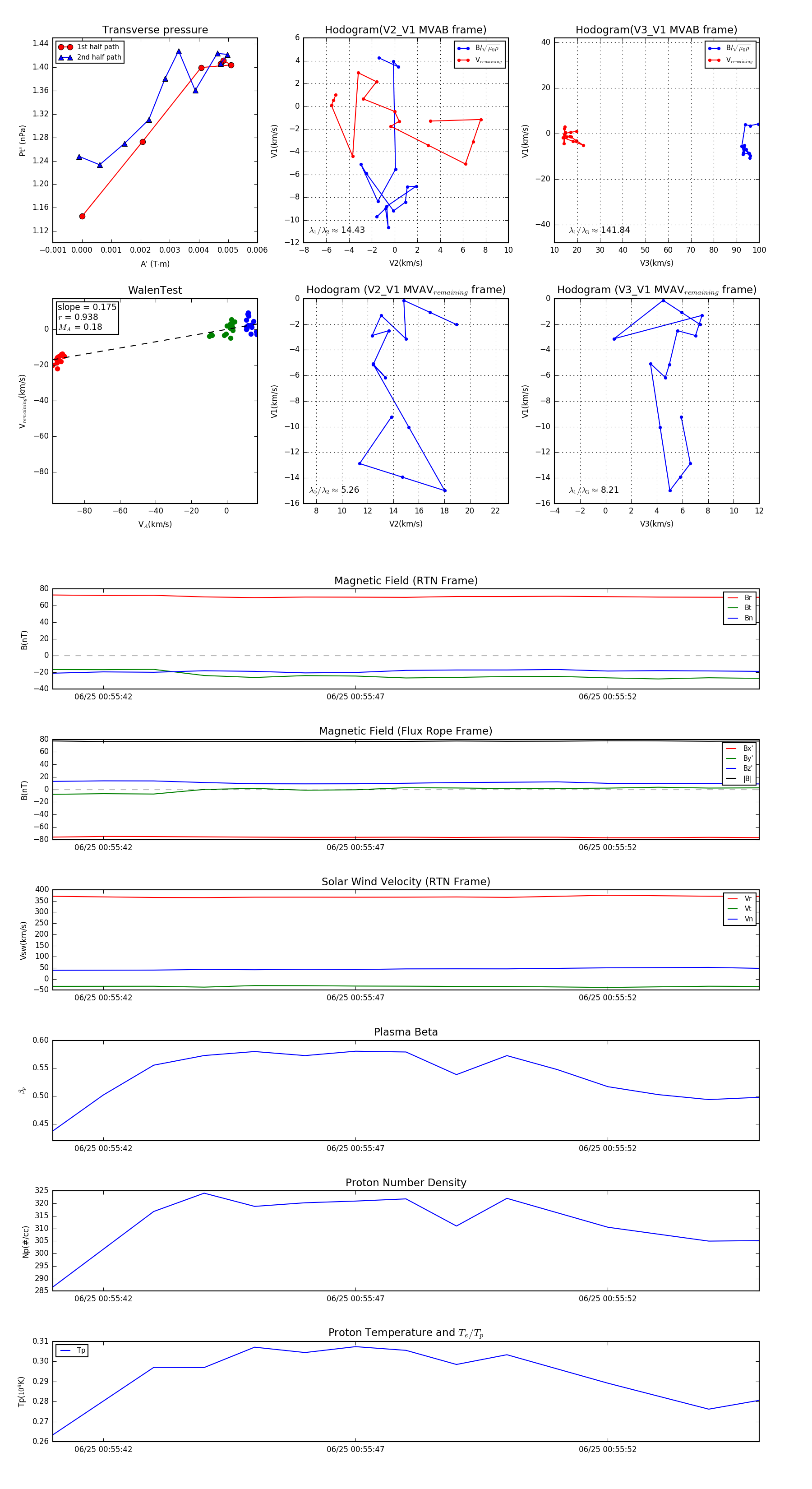
Flux Rope Event 2024-06-25 00:55:41 ~ 2024-06-25 00:55:55 (15 seconds)


plot