HOME   LIST
‹–   –›

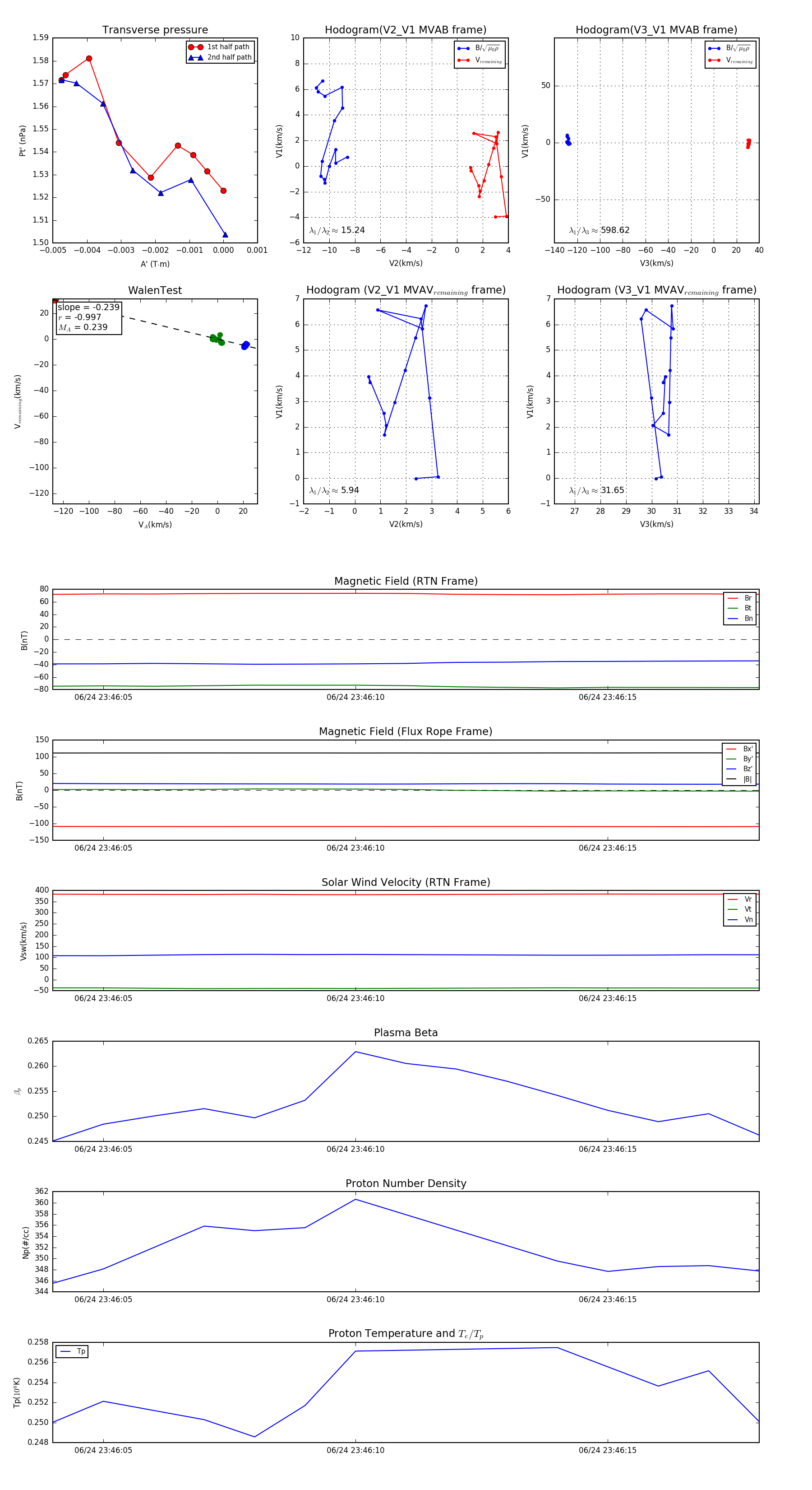
Flux Rope in 2024

Flux Rope Event 2024-06-24 23:46:04 ~ 2024-06-24 23:46:18 (15 seconds)


plot