HOME   LIST
‹–   –›

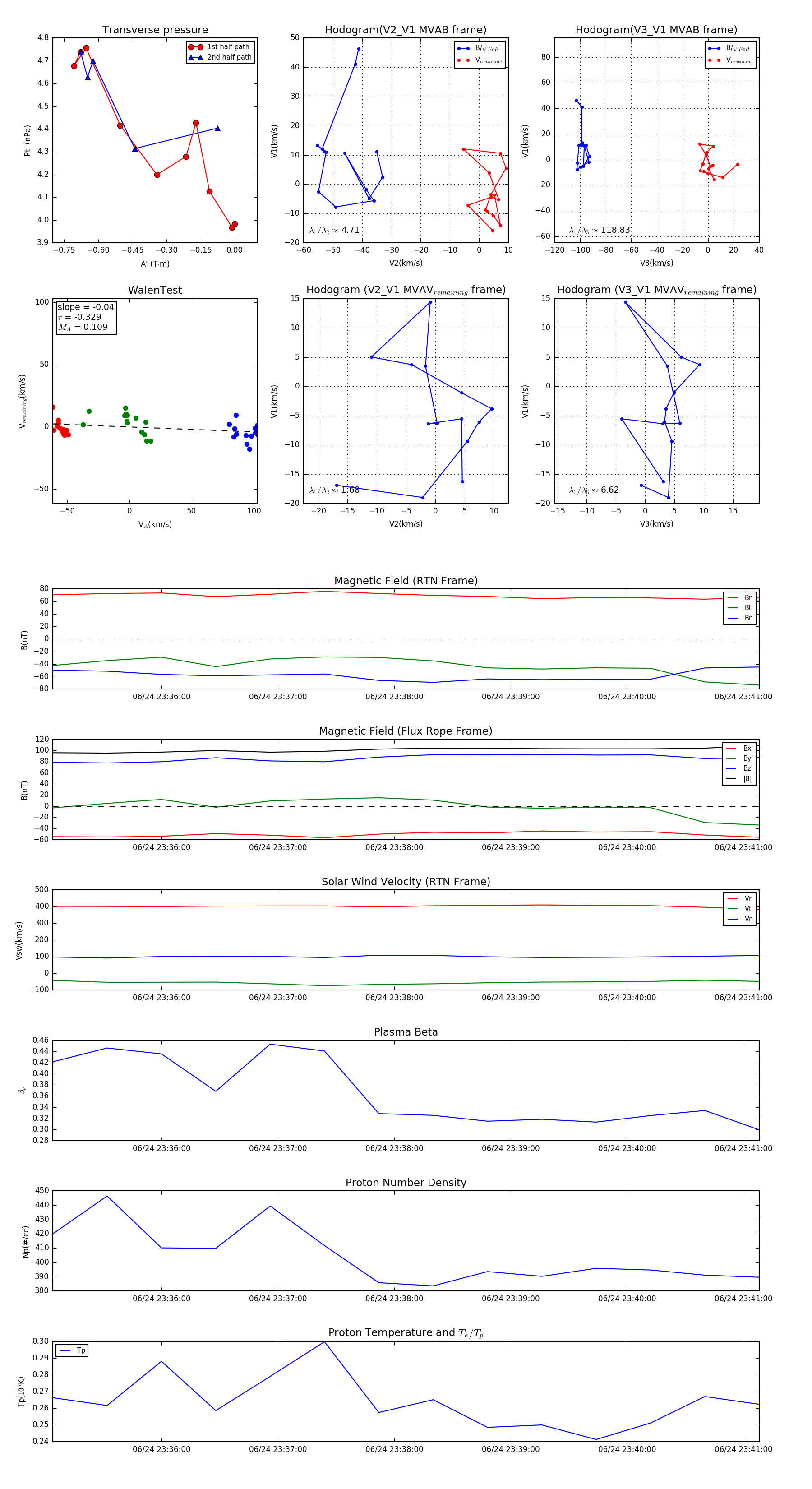
Flux Rope in 2024

Flux Rope Event 2024-06-24 23:35:04 ~ 2024-06-24 23:41:08 (365 seconds)


plot