HOME   LIST
‹–   –›

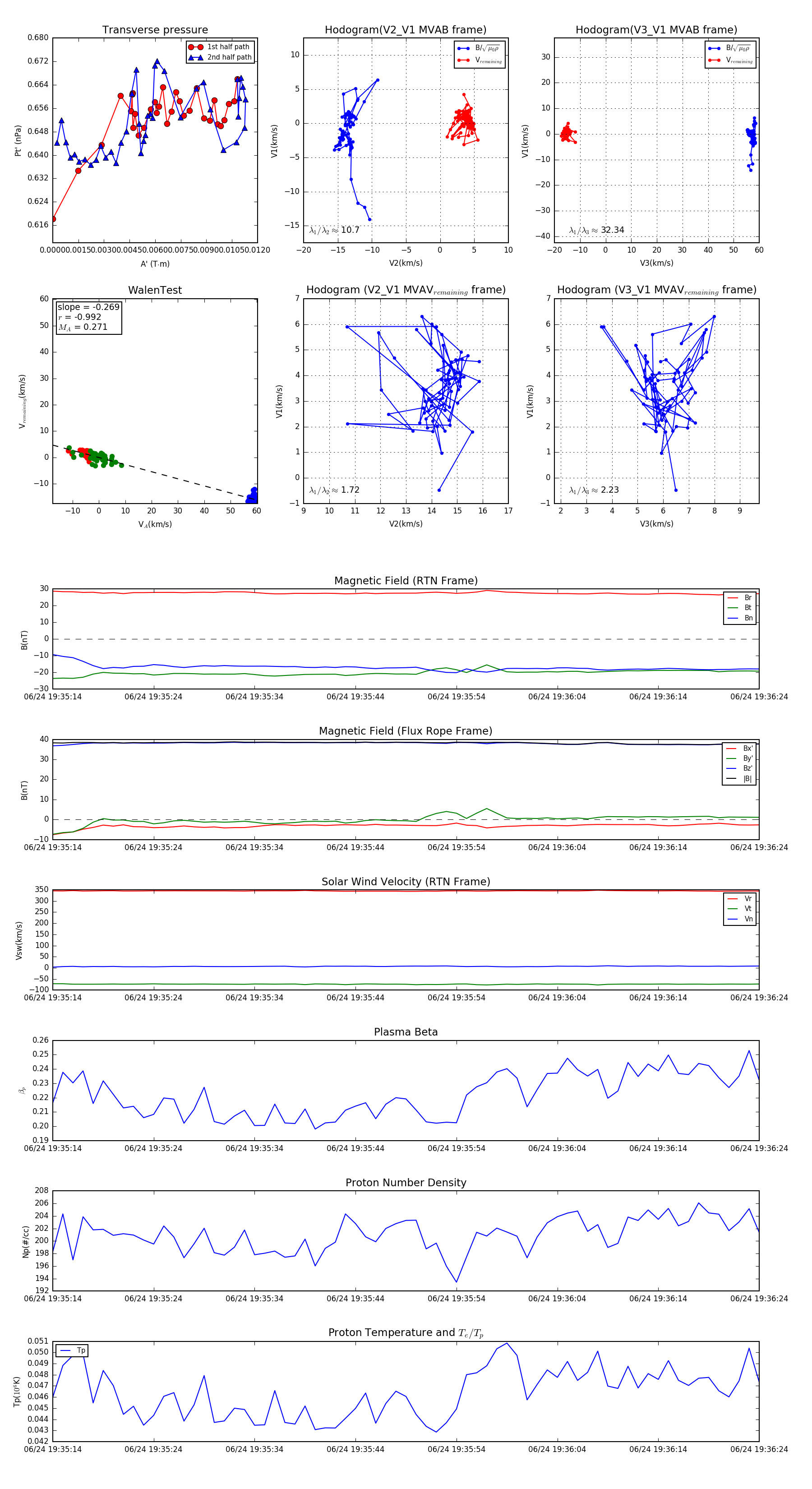
Flux Rope in 2024

Flux Rope Event 2024-06-24 19:35:14 ~ 2024-06-24 19:36:24 (71 seconds)


plot