HOME   LIST
‹–   –›

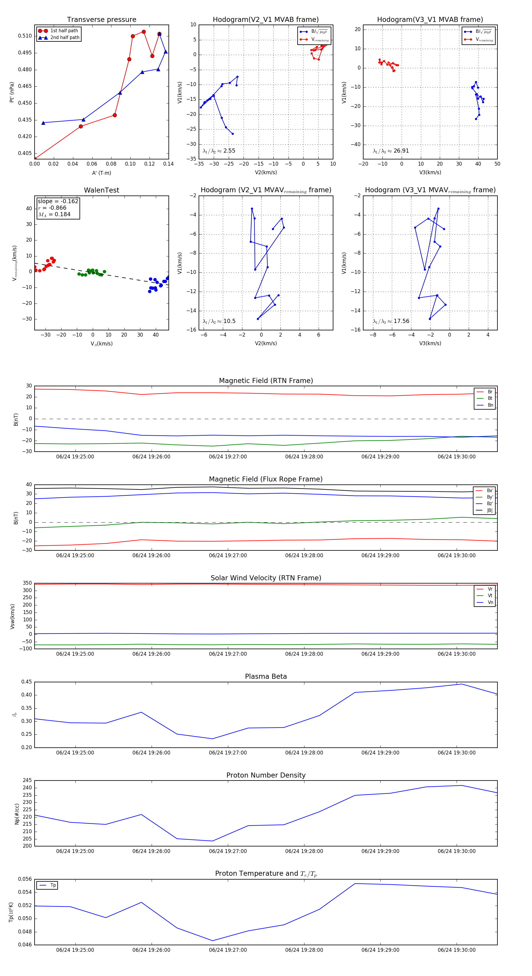
Flux Rope in 2024

Flux Rope Event 2024-06-24 19:24:28 ~ 2024-06-24 19:30:32 (365 seconds)


plot