HOME   LIST
‹–   –›

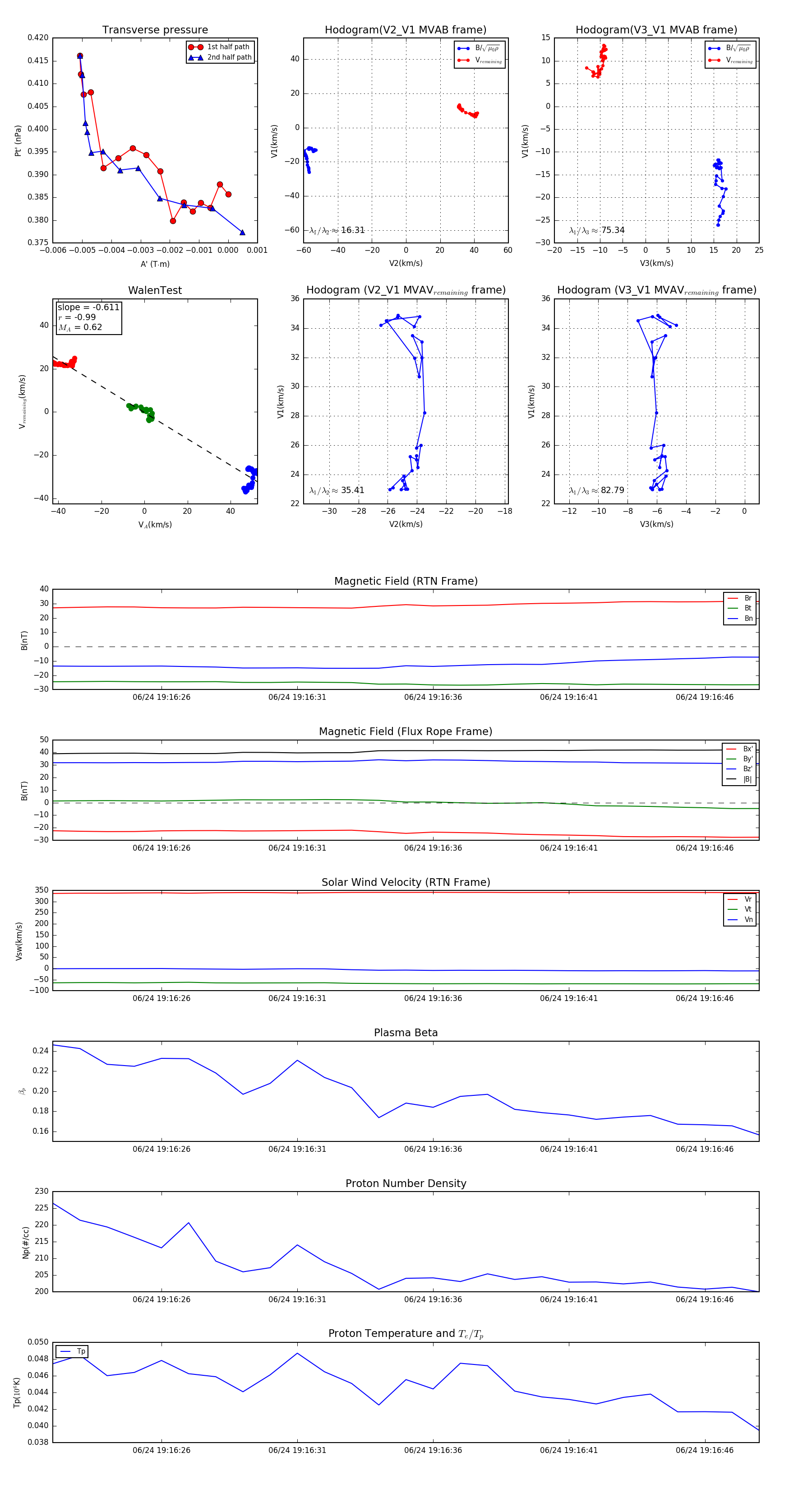
Flux Rope in 2024

Flux Rope Event 2024-06-24 19:16:22 ~ 2024-06-24 19:16:48 (27 seconds)


plot