HOME   LIST
‹–   –›

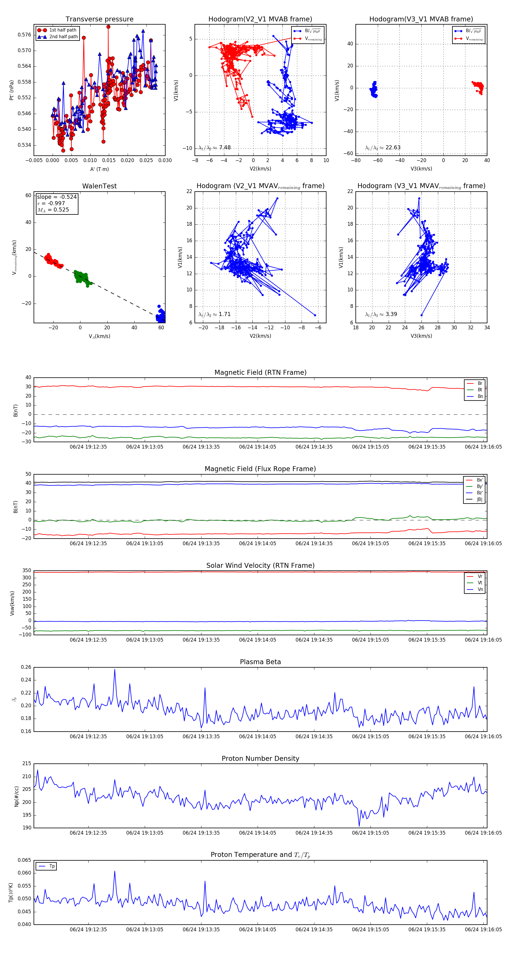
Flux Rope in 2024

Flux Rope Event 2024-06-24 19:12:06 ~ 2024-06-24 19:16:07 (242 seconds)


plot