HOME   LIST
‹–   –›

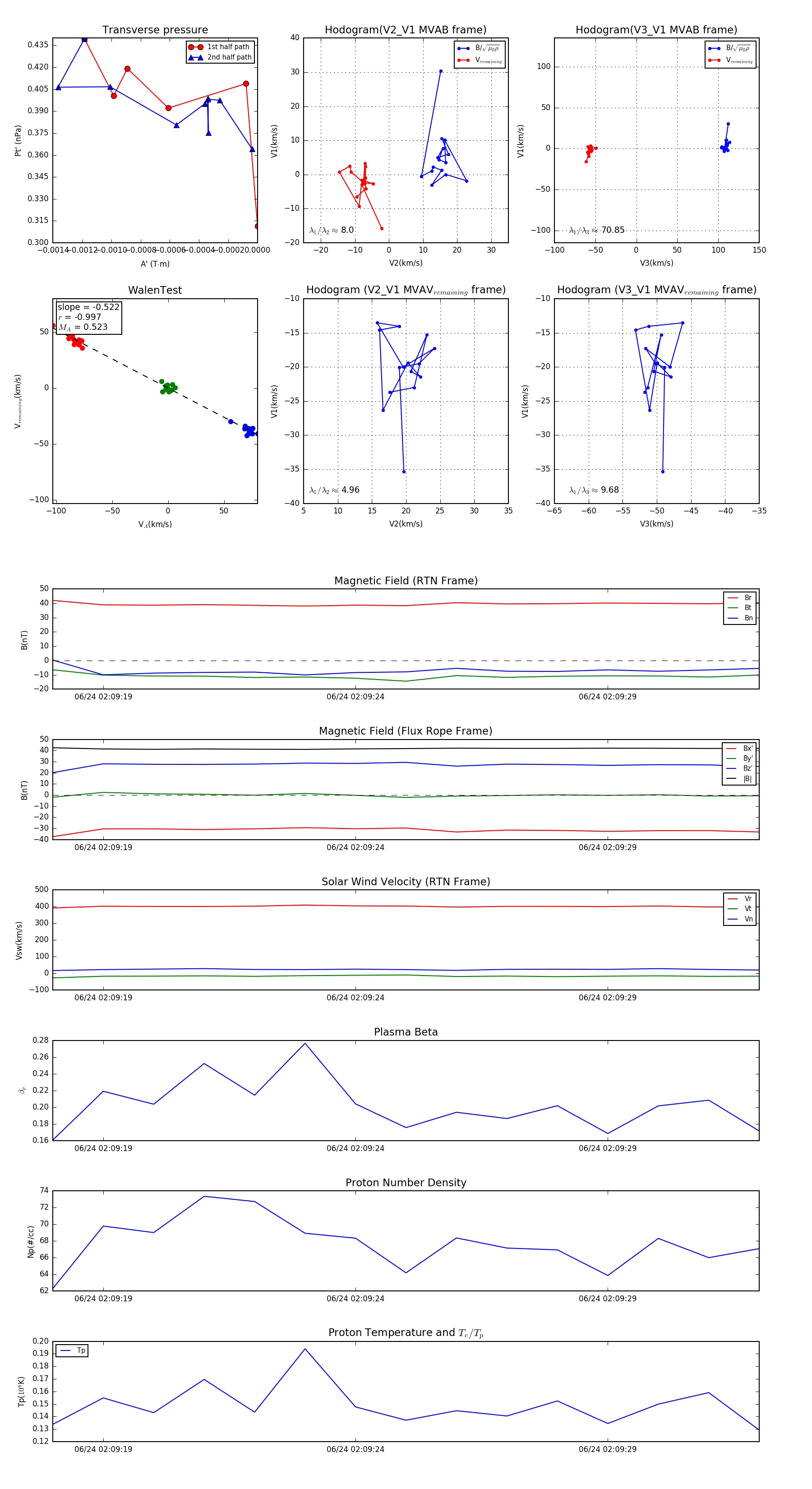
Flux Rope in 2024

Flux Rope Event 2024-06-24 02:09:18 ~ 2024-06-24 02:09:32 (15 seconds)


plot