HOME   LIST
‹–   –›

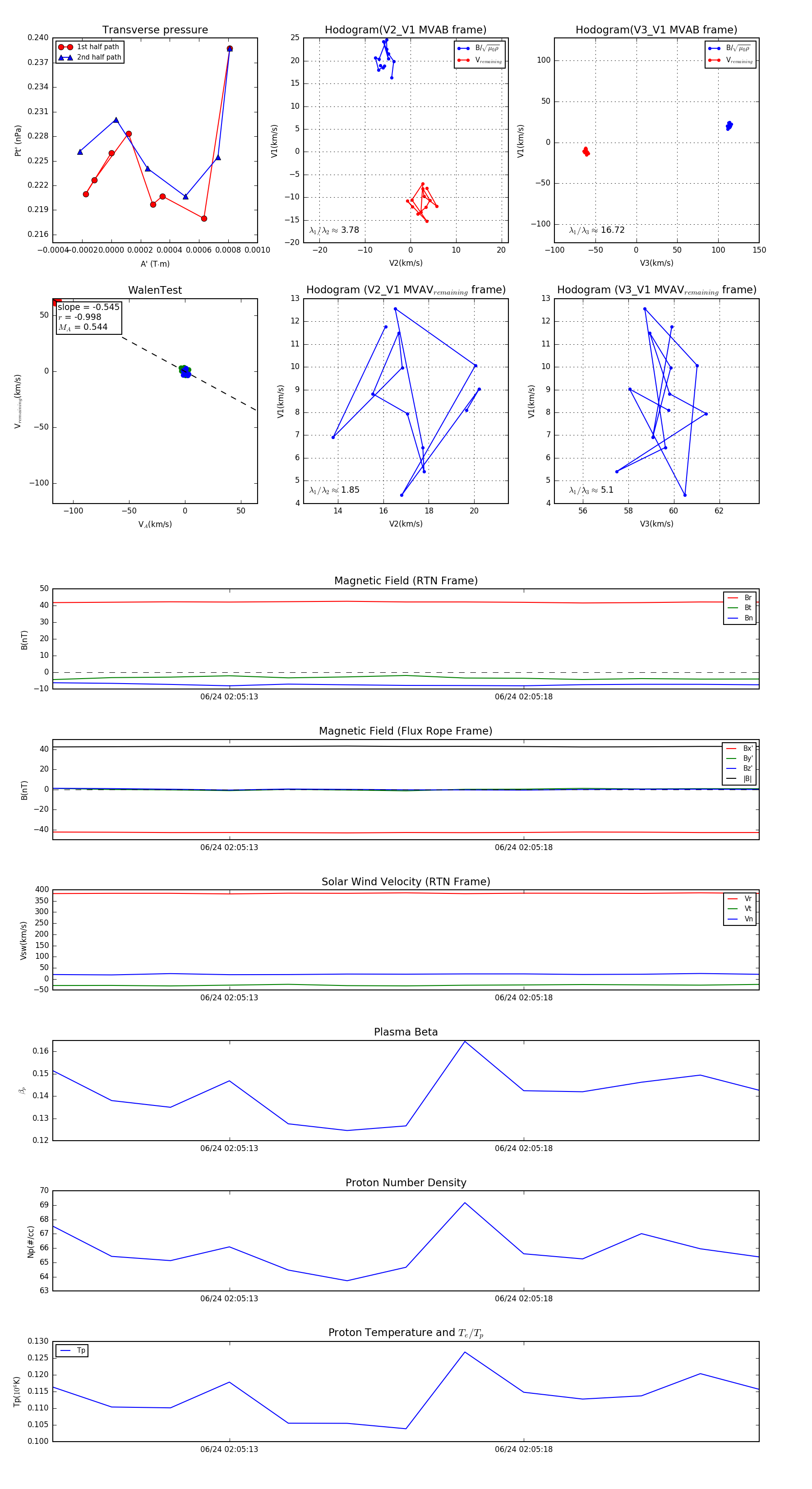
Flux Rope in 2024

Flux Rope Event 2024-06-24 02:05:10 ~ 2024-06-24 02:05:22 (13 seconds)


plot