HOME   LIST
‹–   –›

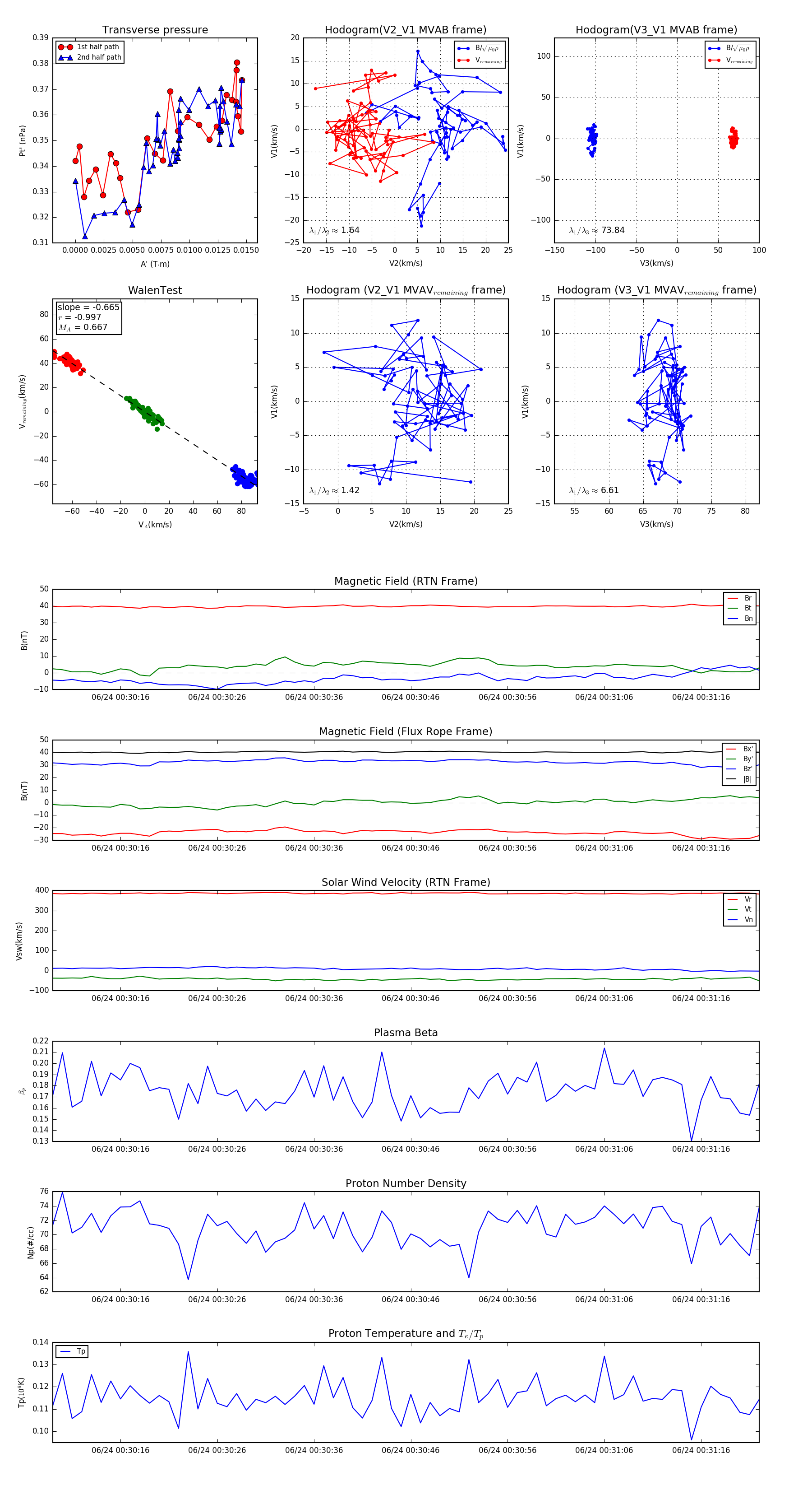
Flux Rope in 2024

Flux Rope Event 2024-06-24 00:30:09 ~ 2024-06-24 00:31:22 (74 seconds)


plot