HOME   LIST
‹–   –›

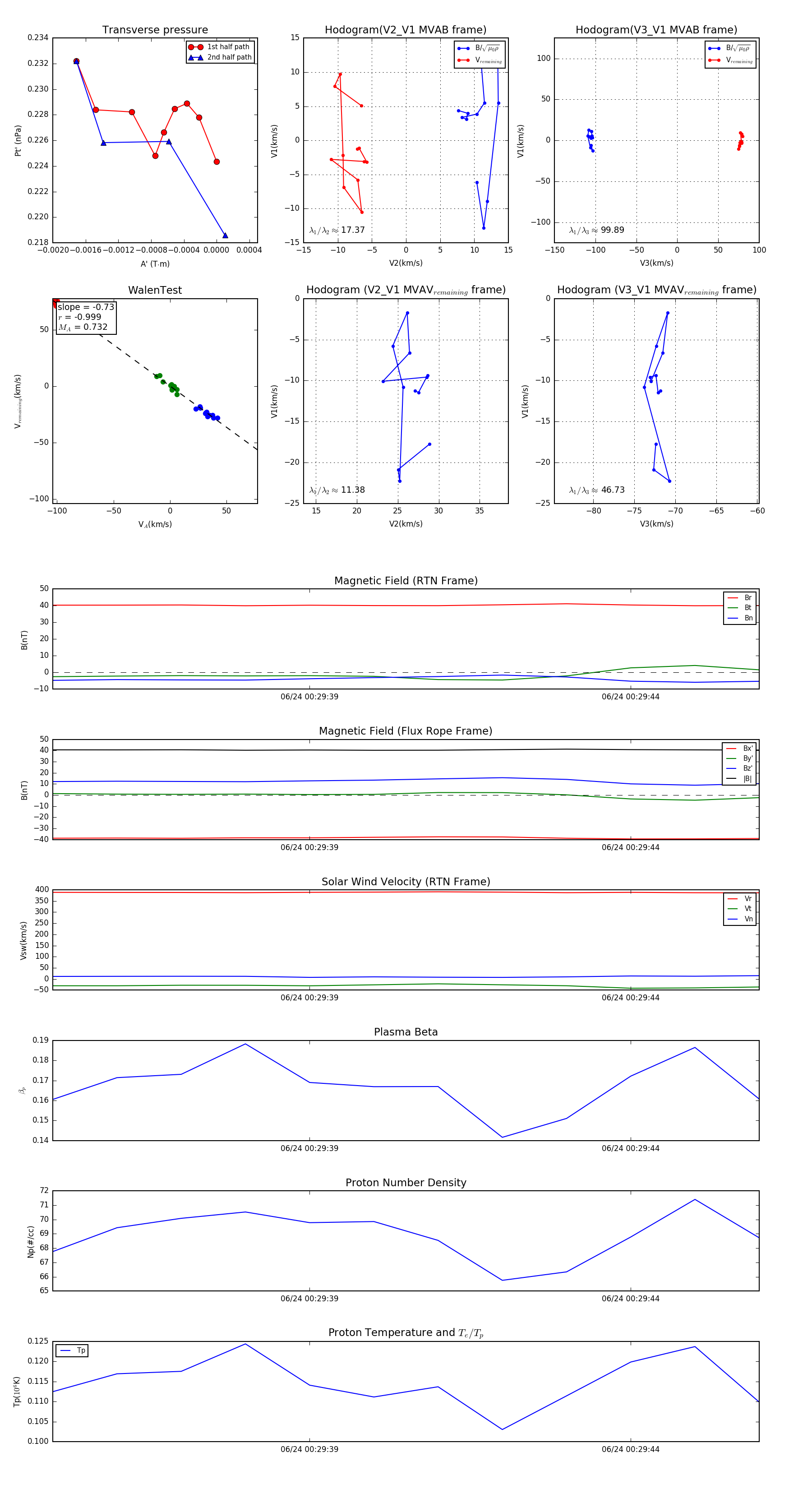
Flux Rope in 2024

Flux Rope Event 2024-06-24 00:29:35 ~ 2024-06-24 00:29:46 (12 seconds)


plot