HOME   LIST
‹–   –›

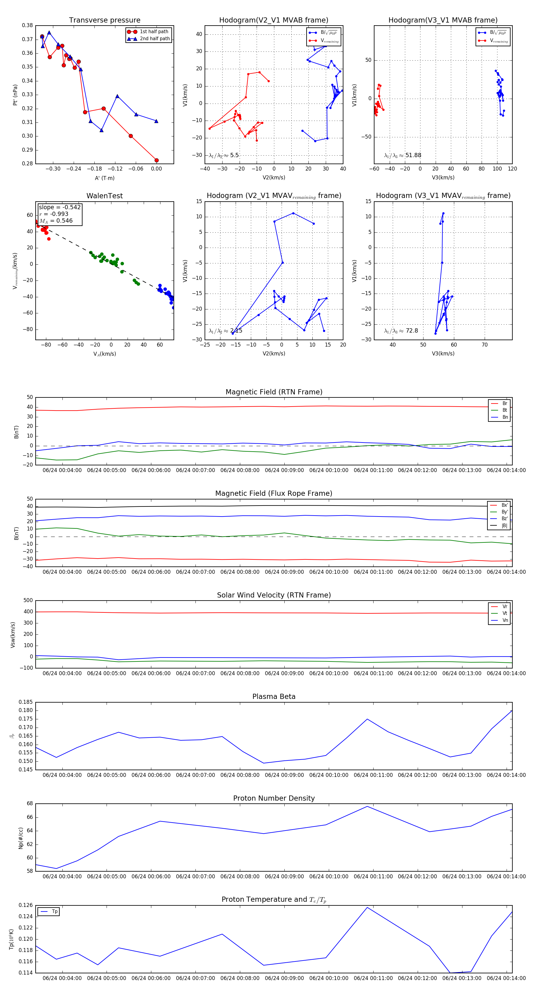
Flux Rope in 2024

Flux Rope Event 2024-06-24 00:03:24 ~ 2024-06-24 00:14:08 (645 seconds)


plot