HOME   LIST
‹–   –›

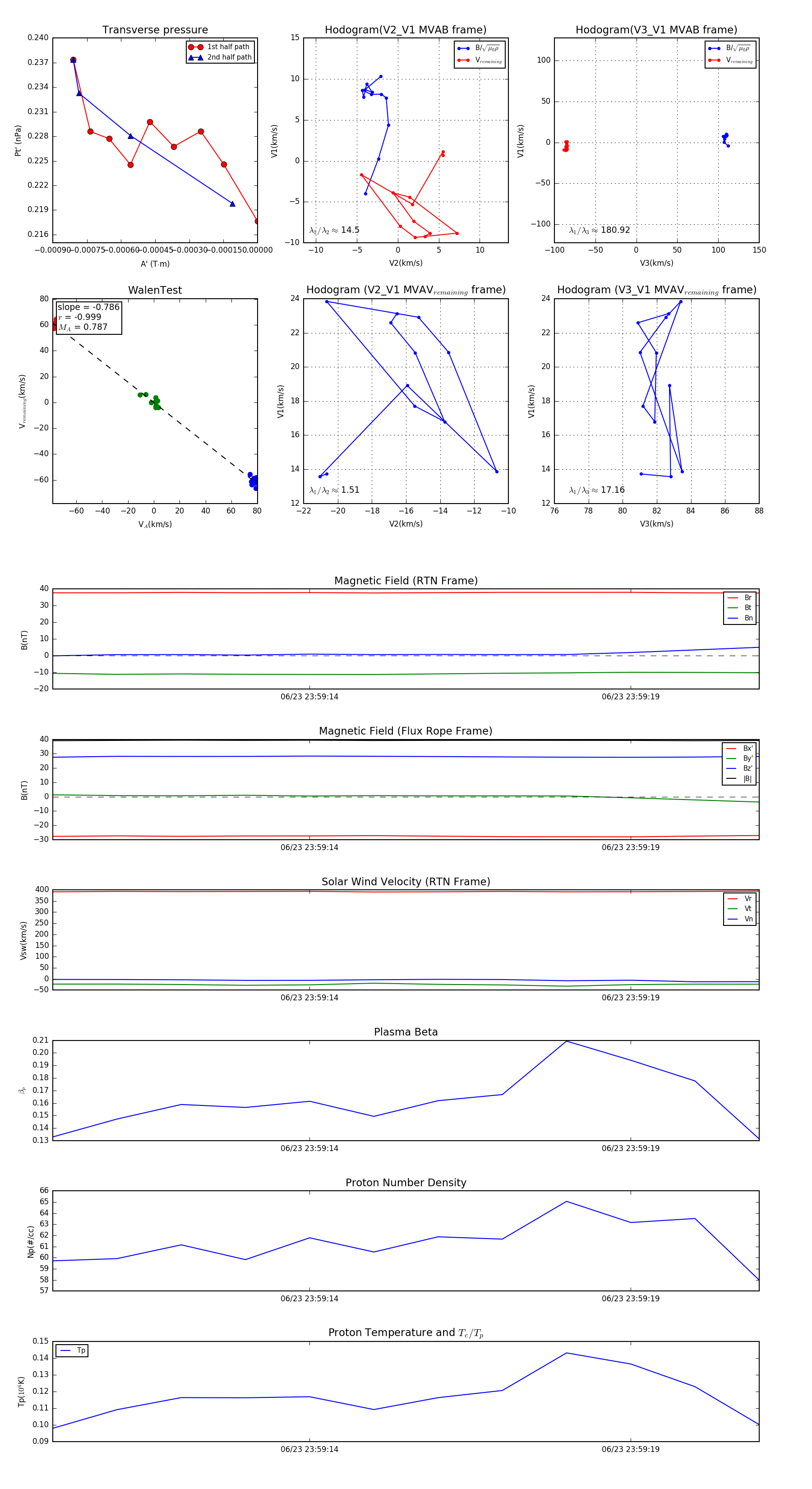
Flux Rope in 2024

Flux Rope Event 2024-06-23 23:59:10 ~ 2024-06-23 23:59:21 (12 seconds)


plot