HOME   LIST
‹–   –›

Flux Rope in 2024

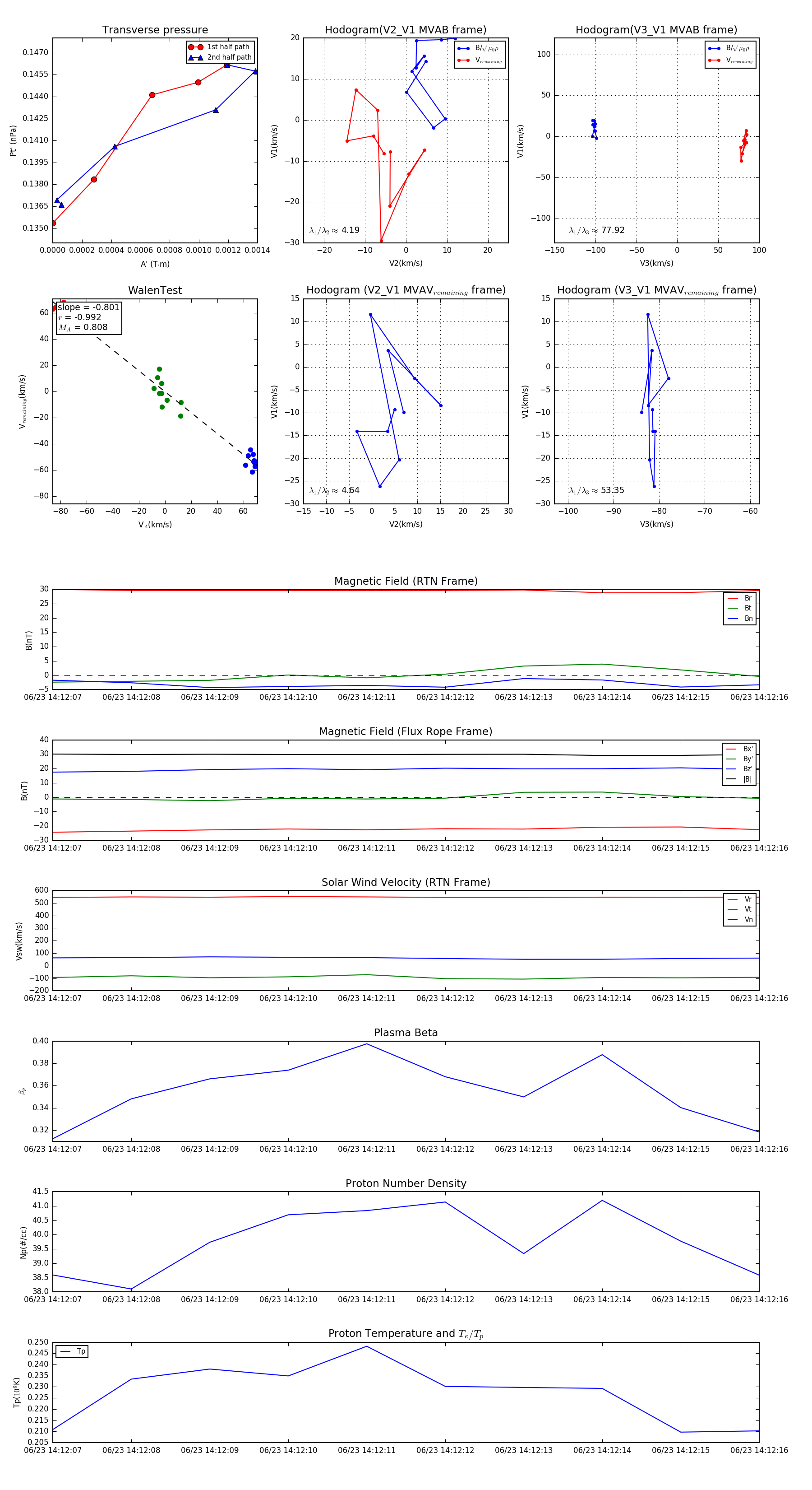
Flux Rope Event 2024-06-23 14:12:07 ~ 2024-06-23 14:12:16 (10 seconds)


plot