HOME   LIST
‹–   –›

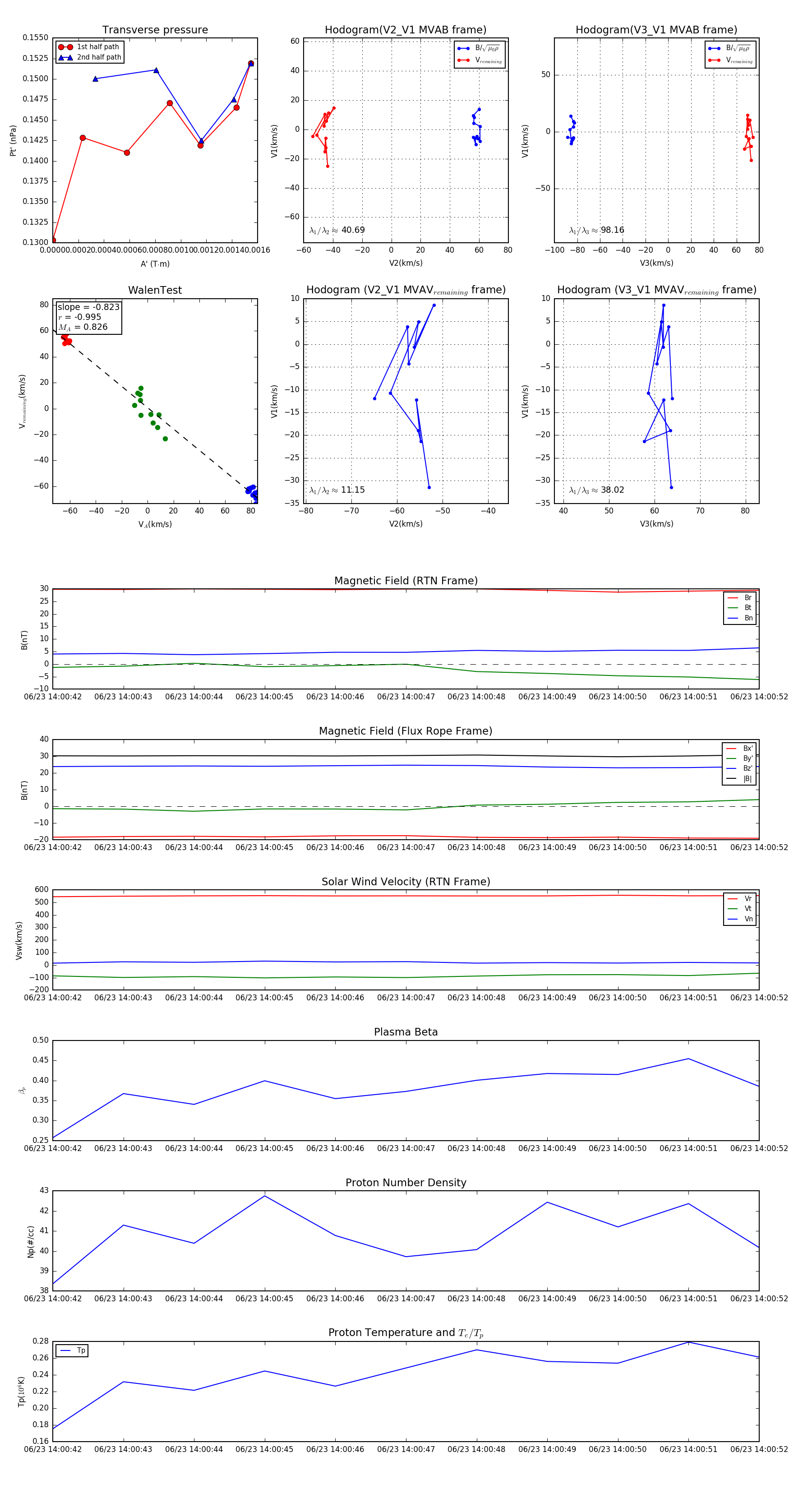
Flux Rope in 2024

Flux Rope Event 2024-06-23 14:00:42 ~ 2024-06-23 14:00:52 (11 seconds)


plot