HOME   LIST
‹–   –›

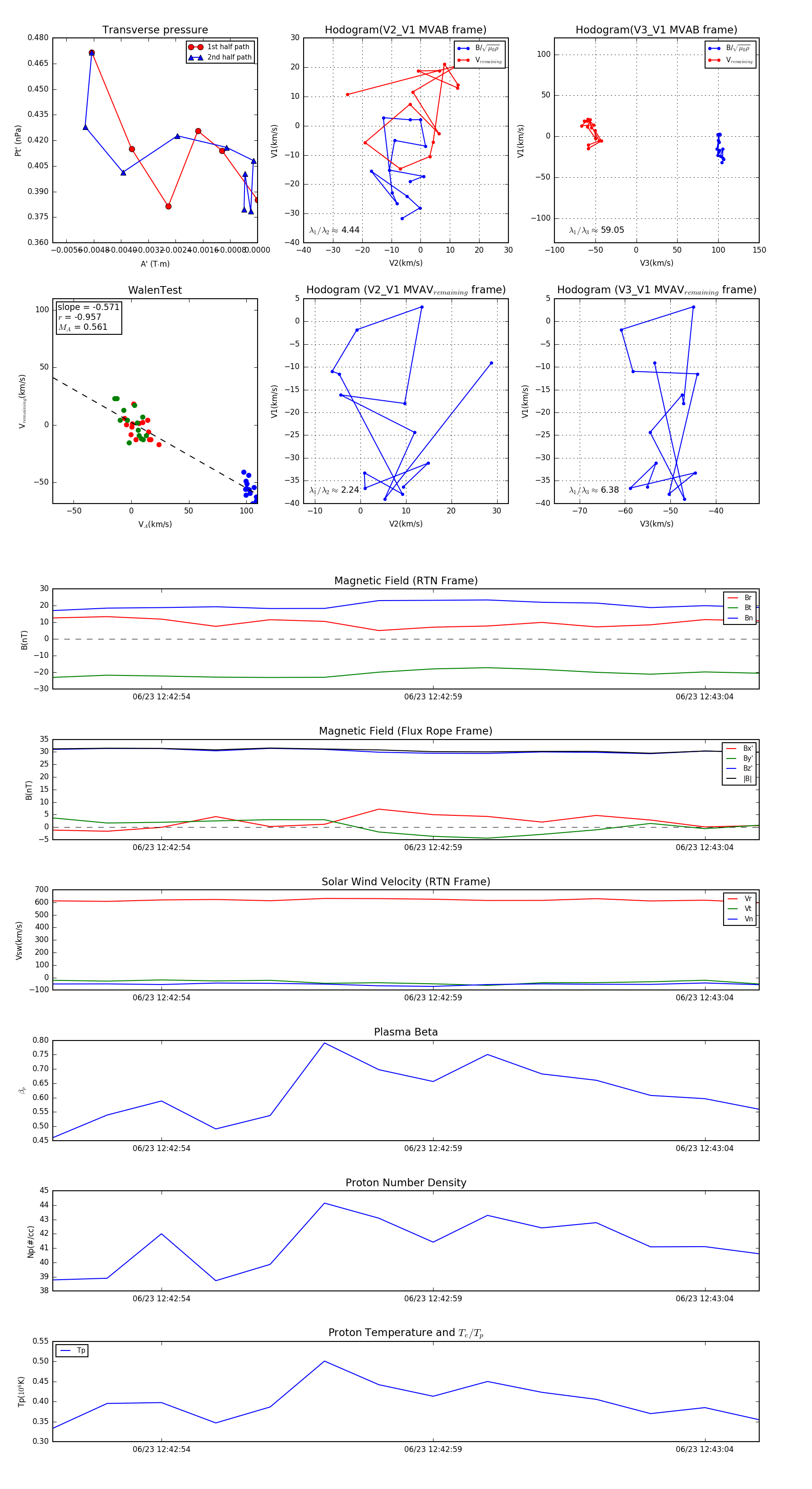
Flux Rope in 2024

Flux Rope Event 2024-06-23 12:42:52 ~ 2024-06-23 12:43:05 (14 seconds)


plot