HOME   LIST
‹–   –›

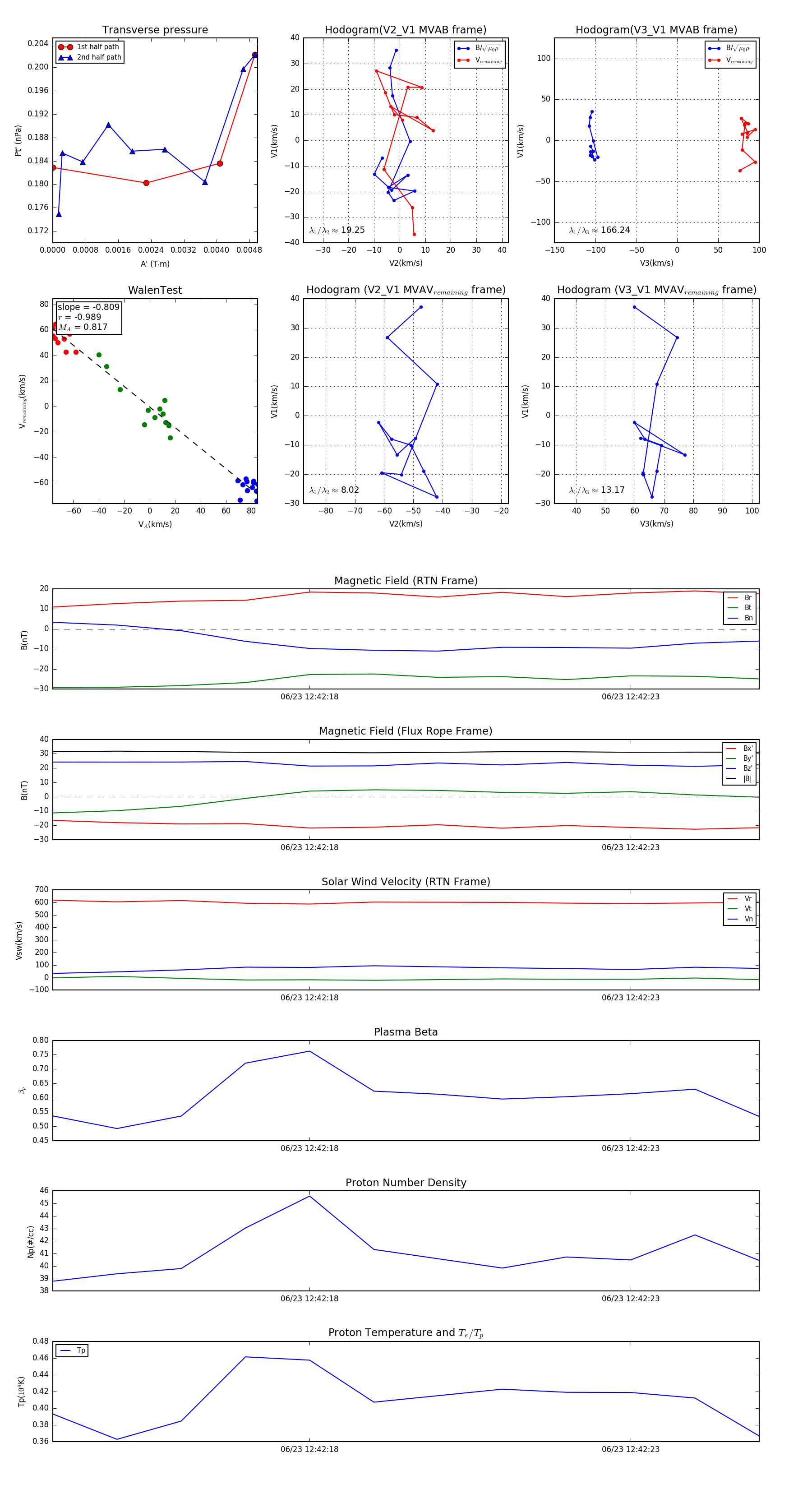
Flux Rope in 2024

Flux Rope Event 2024-06-23 12:42:14 ~ 2024-06-23 12:42:25 (12 seconds)


plot