HOME   LIST
‹–   –›

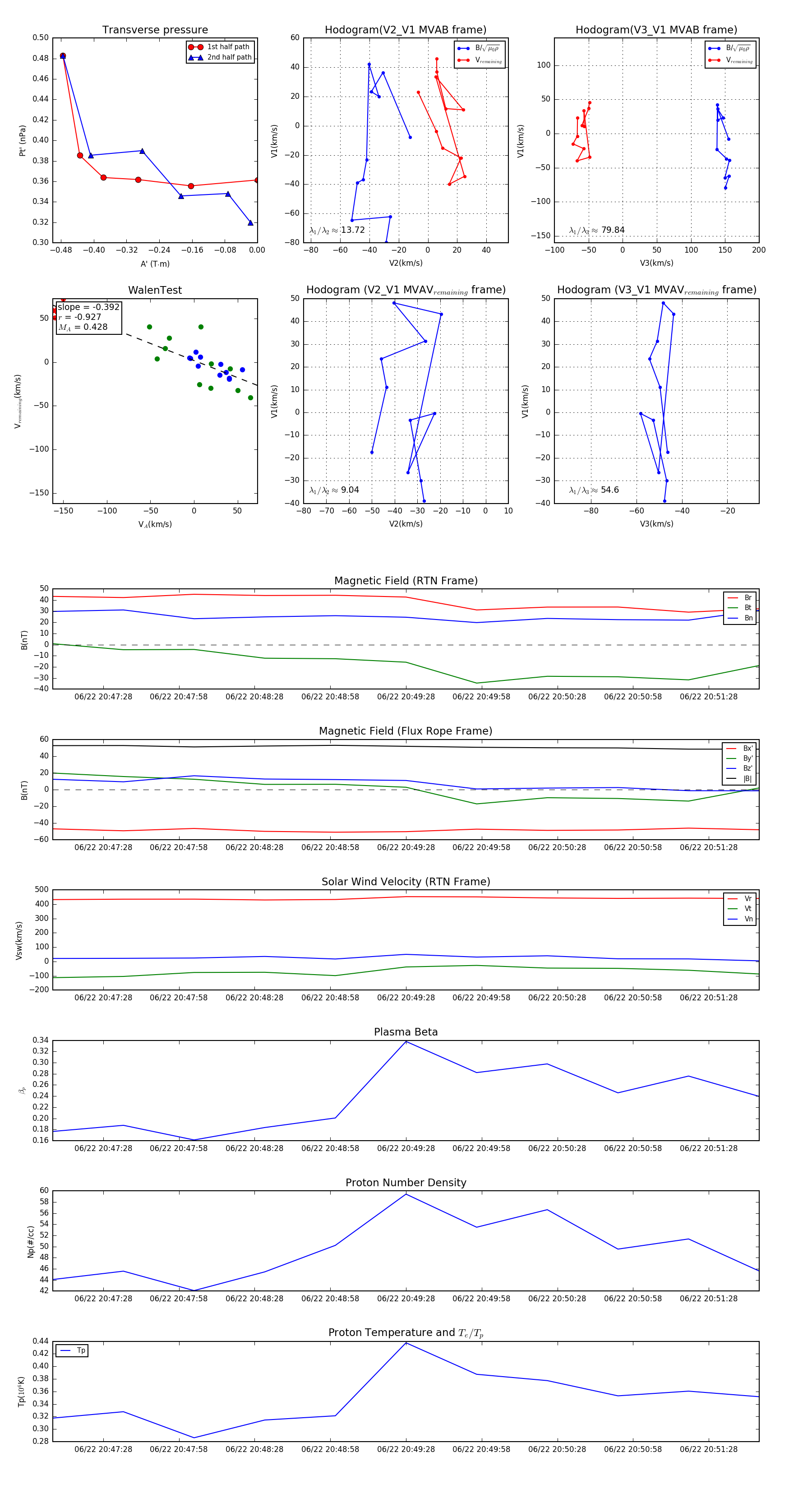
Flux Rope in 2024

Flux Rope Event 2024-06-22 20:47:08 ~ 2024-06-22 20:51:48 (281 seconds)


plot