HOME   LIST
‹–   –›

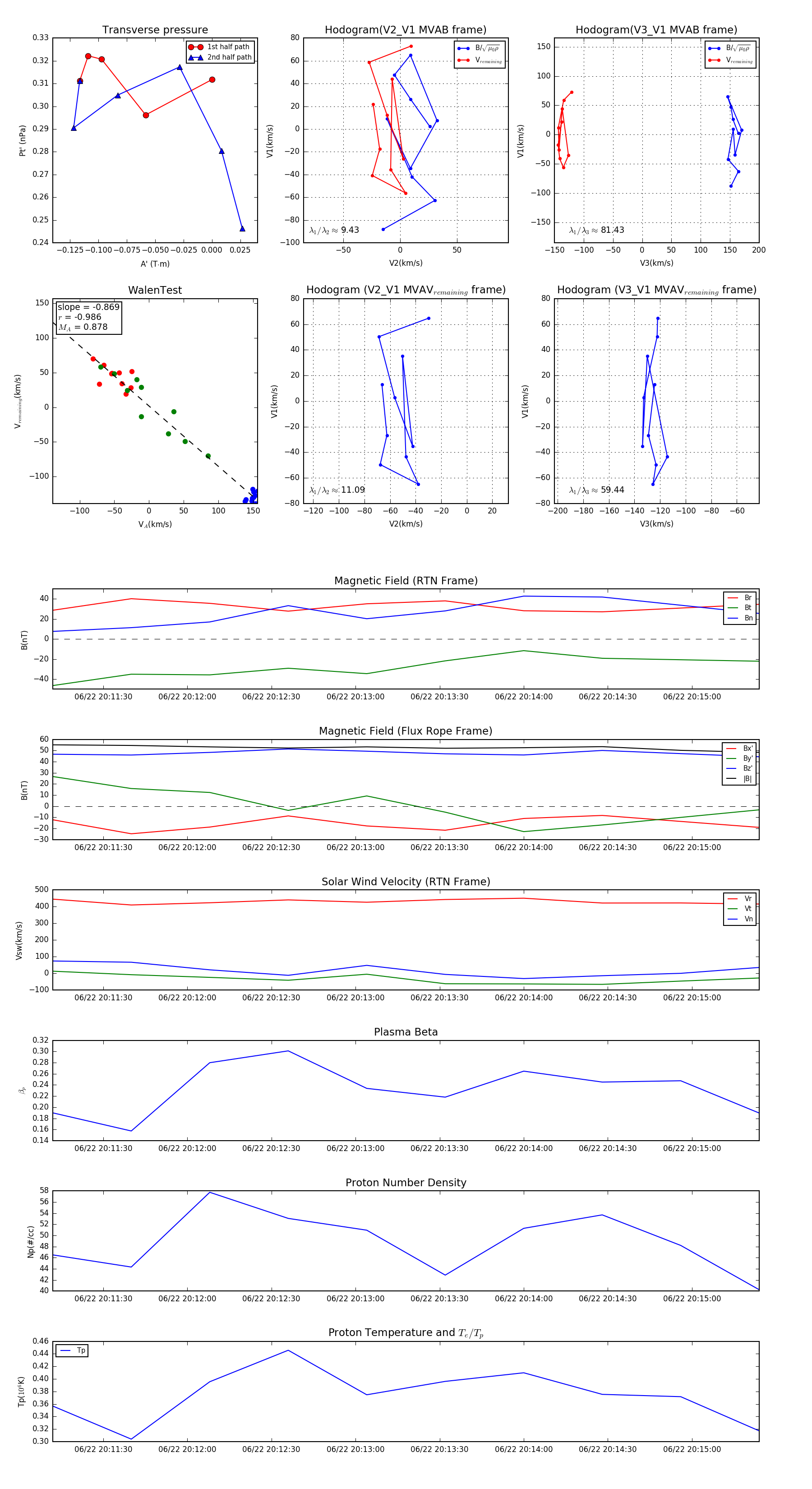
Flux Rope in 2024

Flux Rope Event 2024-06-22 20:11:12 ~ 2024-06-22 20:15:24 (253 seconds)


plot