HOME   LIST
‹–   –›

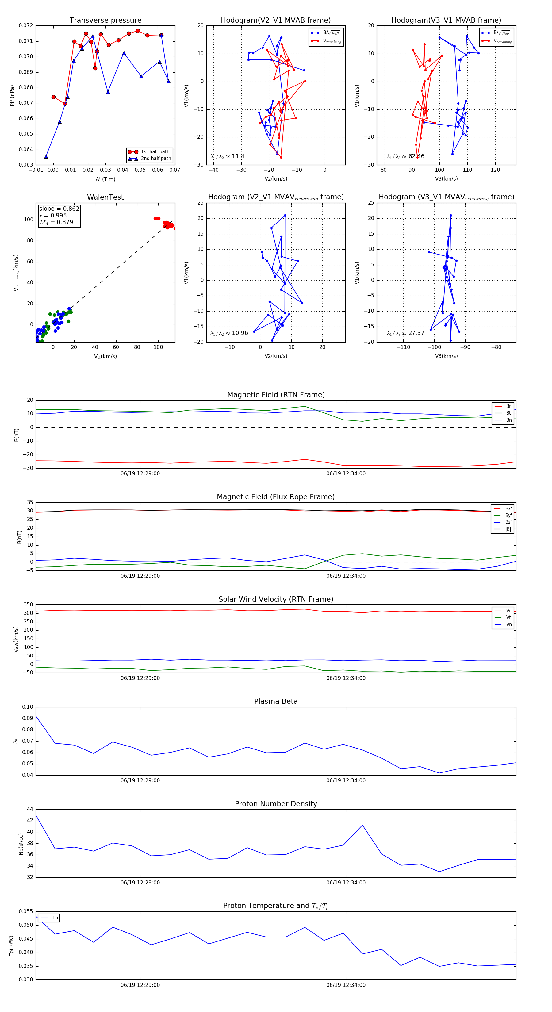
Flux Rope in 2024

Flux Rope Event 2024-06-19 12:26:28 ~ 2024-06-19 12:38:08 (701 seconds)


plot