HOME   LIST
‹–   –›

Flux Rope in 2024

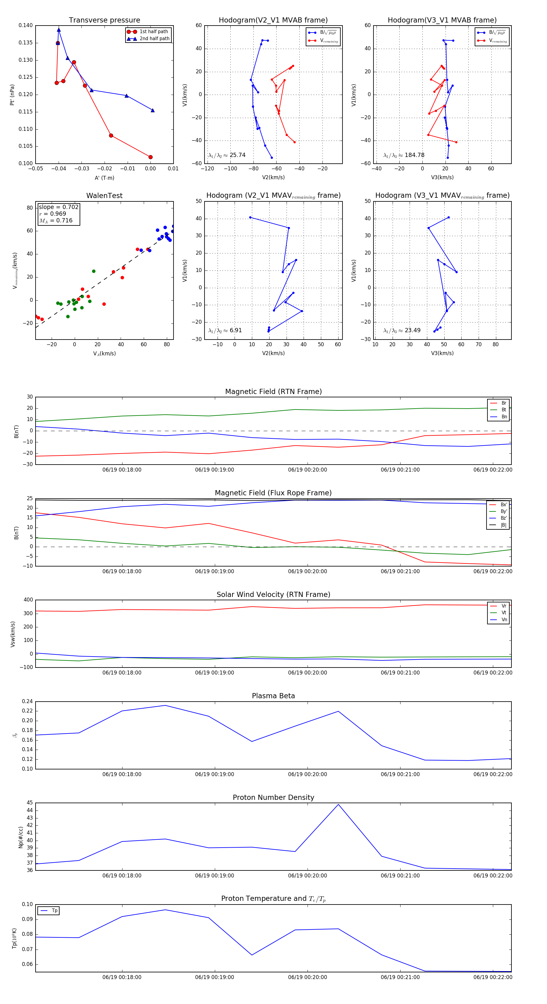
Flux Rope Event 2024-06-19 00:17:04 ~ 2024-06-19 00:22:12 (309 seconds)


plot