HOME   LIST
‹–   –›

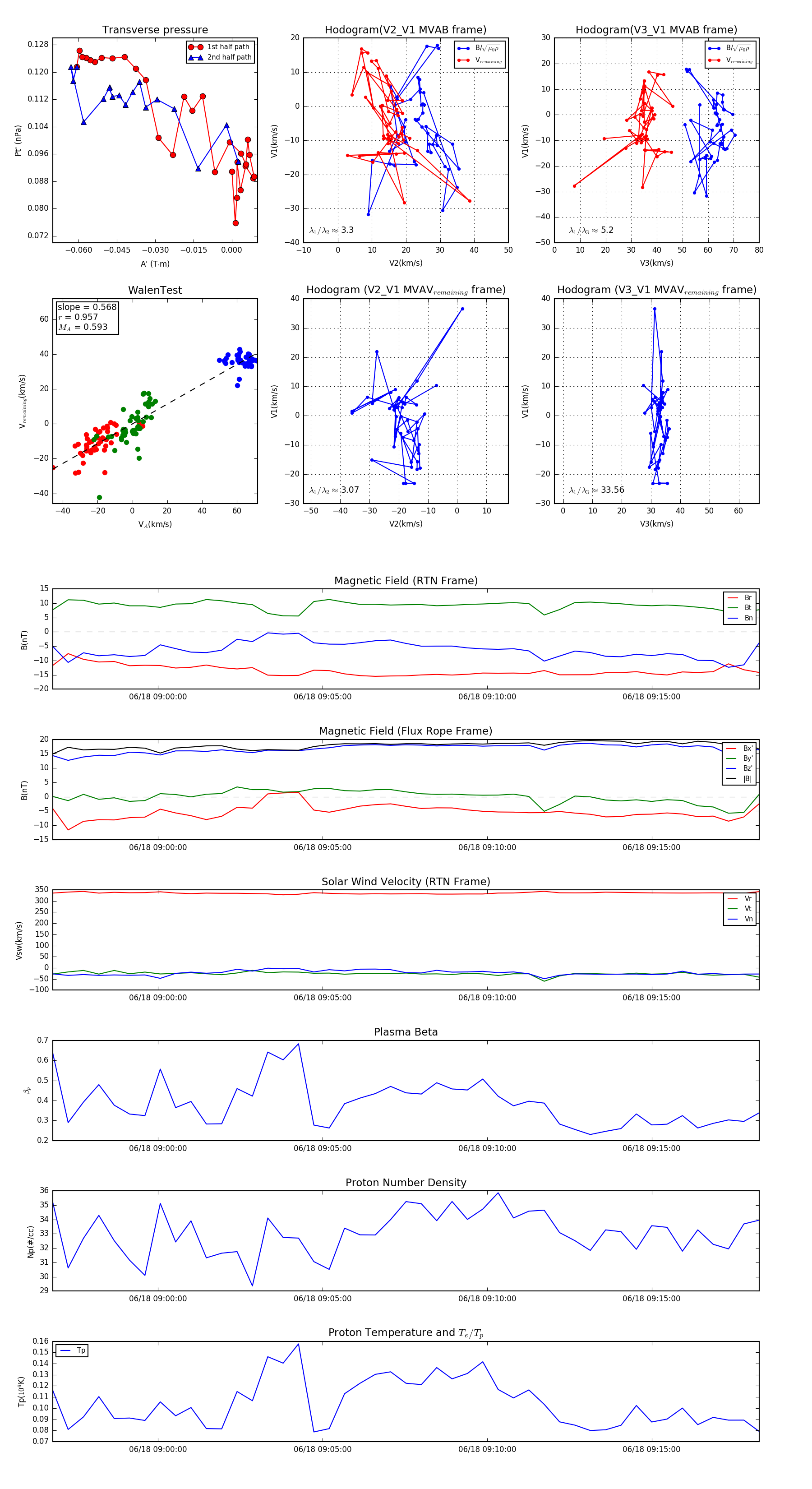
Flux Rope in 2024

Flux Rope Event 2024-06-18 08:56:48 ~ 2024-06-18 09:18:16 (1289 seconds)


plot