HOME   LIST
‹–   –›

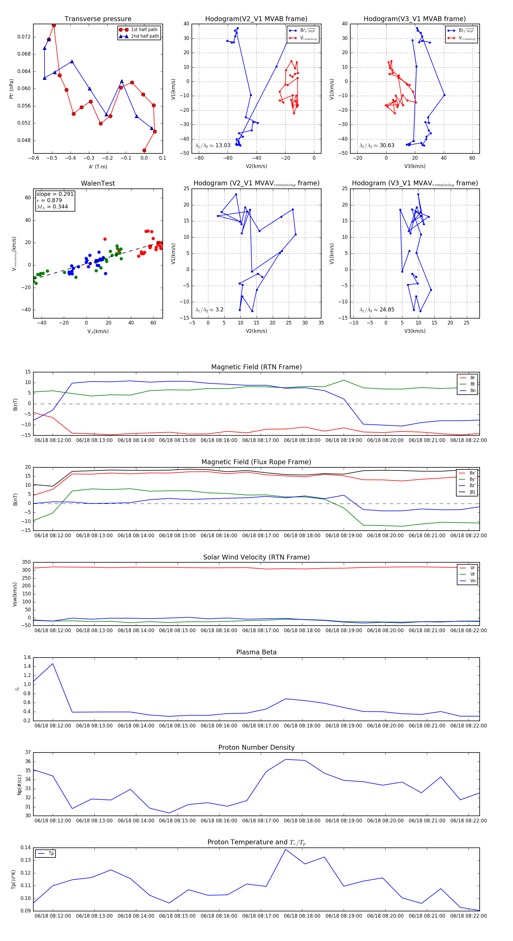
Flux Rope in 2024

Flux Rope Event 2024-06-18 08:11:32 ~ 2024-06-18 08:22:16 (645 seconds)


plot