HOME   LIST
‹–   –›

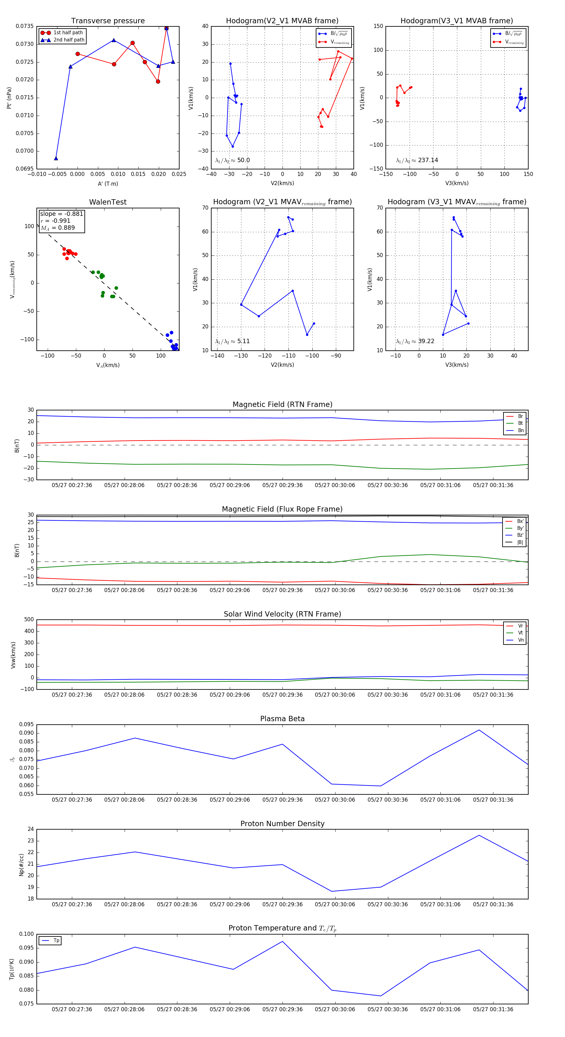
Flux Rope in 2024

Flux Rope Event 2024-05-27 00:27:16 ~ 2024-05-27 00:31:56 (281 seconds)


plot