HOME   LIST
‹–   –›

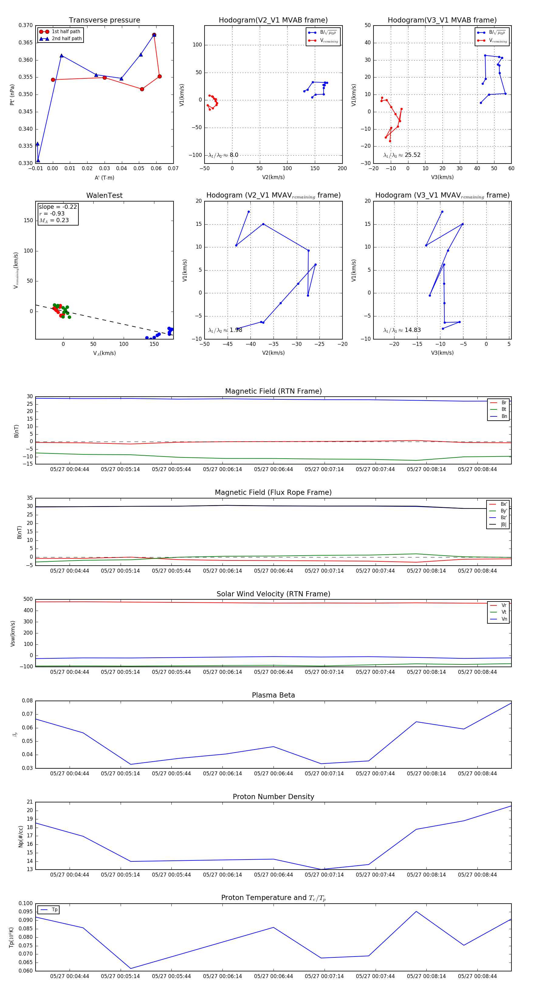
Flux Rope in 2024

Flux Rope Event 2024-05-27 00:04:24 ~ 2024-05-27 00:09:04 (281 seconds)


plot