HOME   LIST
‹–   –›

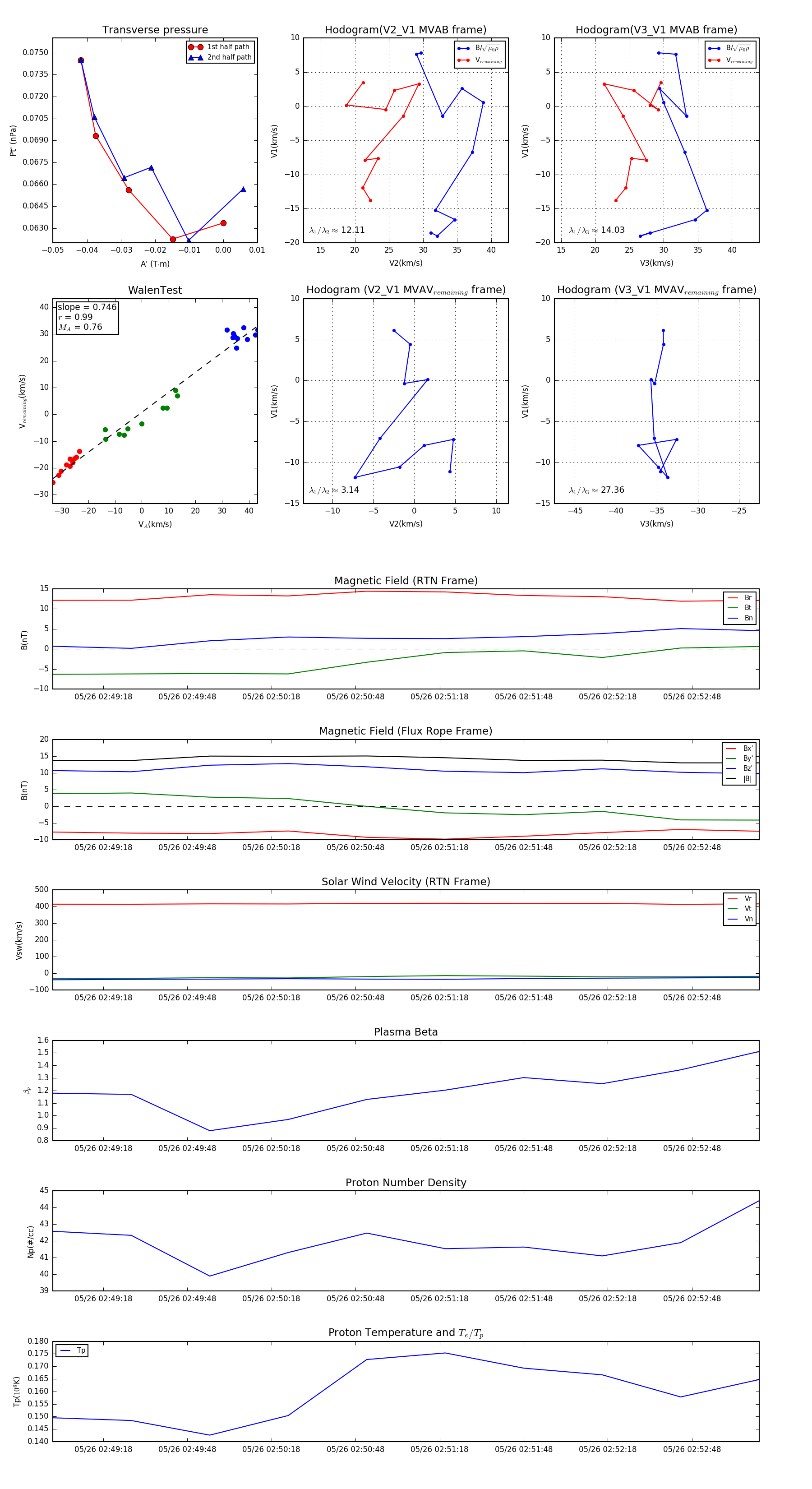
Flux Rope in 2024

Flux Rope Event 2024-05-26 02:49:00 ~ 2024-05-26 02:53:12 (253 seconds)


plot