HOME   LIST
‹–   –›

Flux Rope in 2024

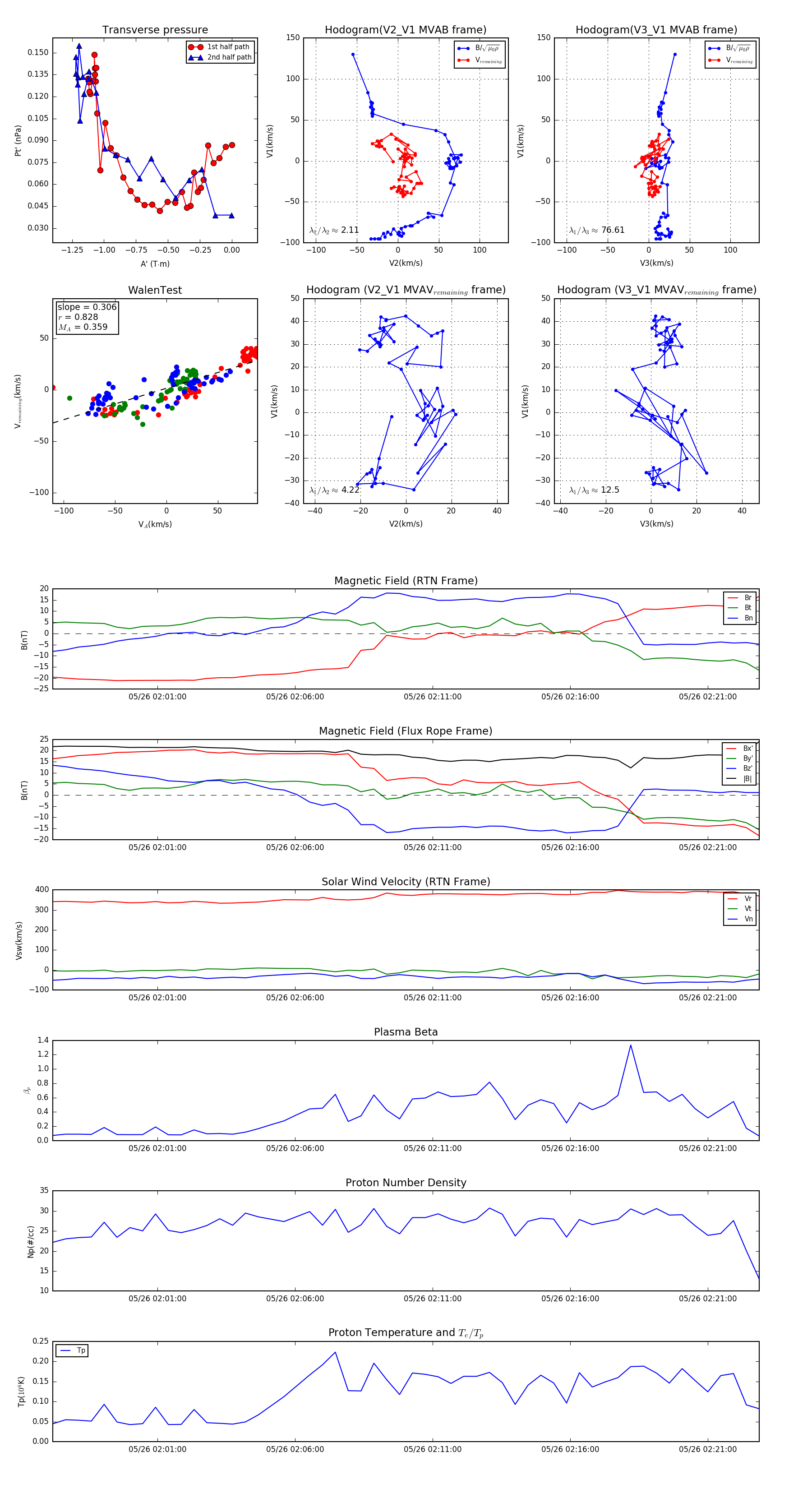
Flux Rope Event 2024-05-26 01:57:12 ~ 2024-05-26 02:22:52 (1541 seconds)


plot