HOME   LIST
‹–   –›

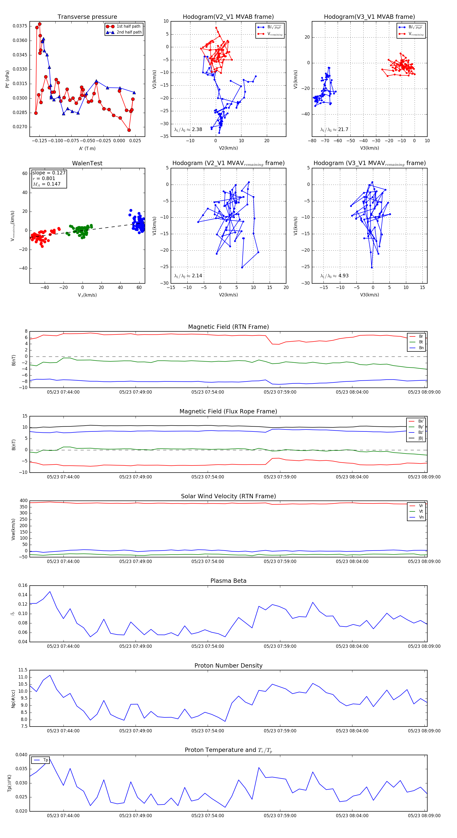
Flux Rope in 2024

Flux Rope Event 2024-05-23 07:41:40 ~ 2024-05-23 08:09:12 (1653 seconds)


plot