HOME   LIST
‹–   –›

Flux Rope in 2024

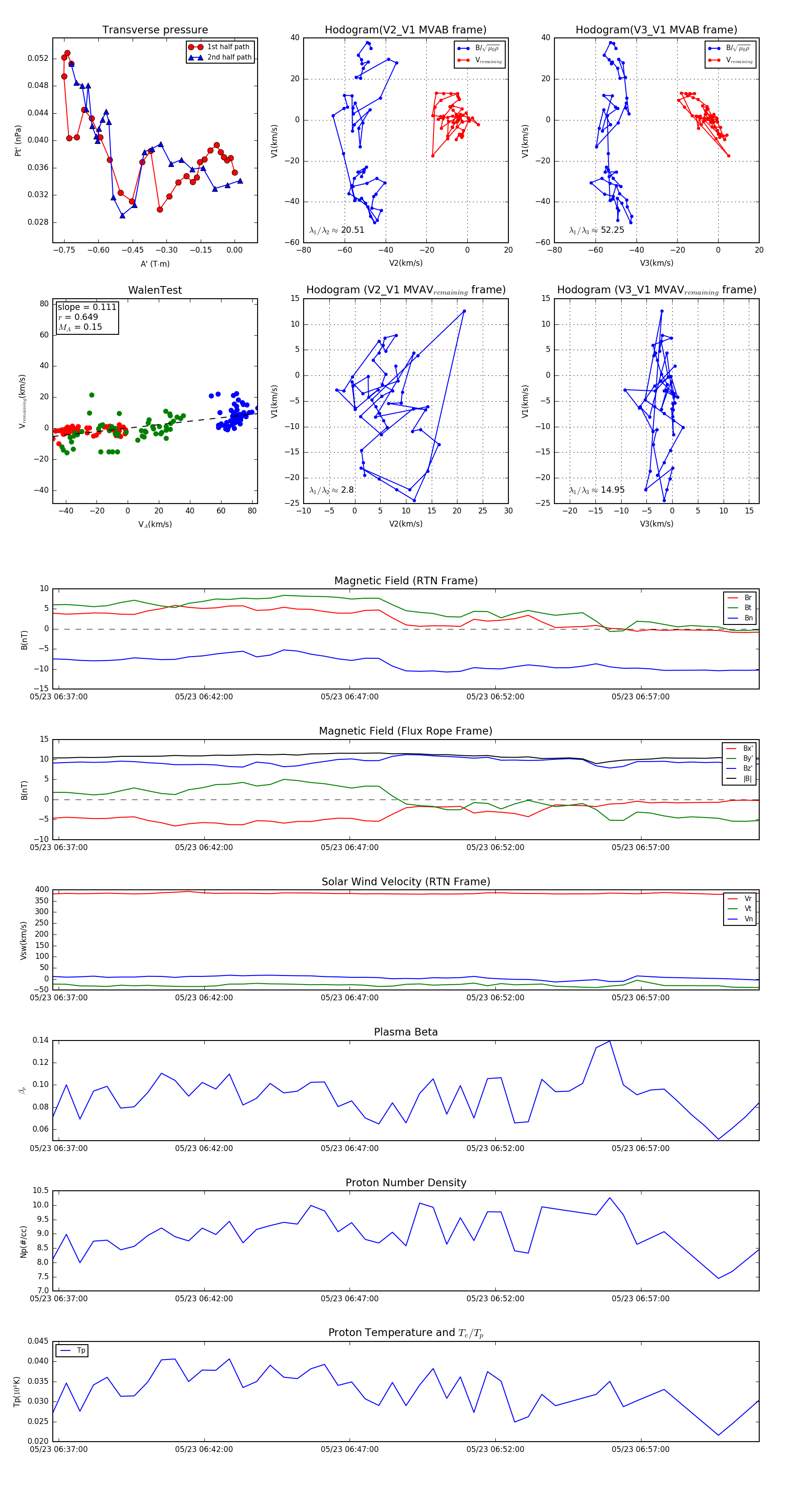
Flux Rope Event 2024-05-23 06:36:48 ~ 2024-05-23 07:01:04 (1457 seconds)


plot