HOME   LIST
‹–   –›

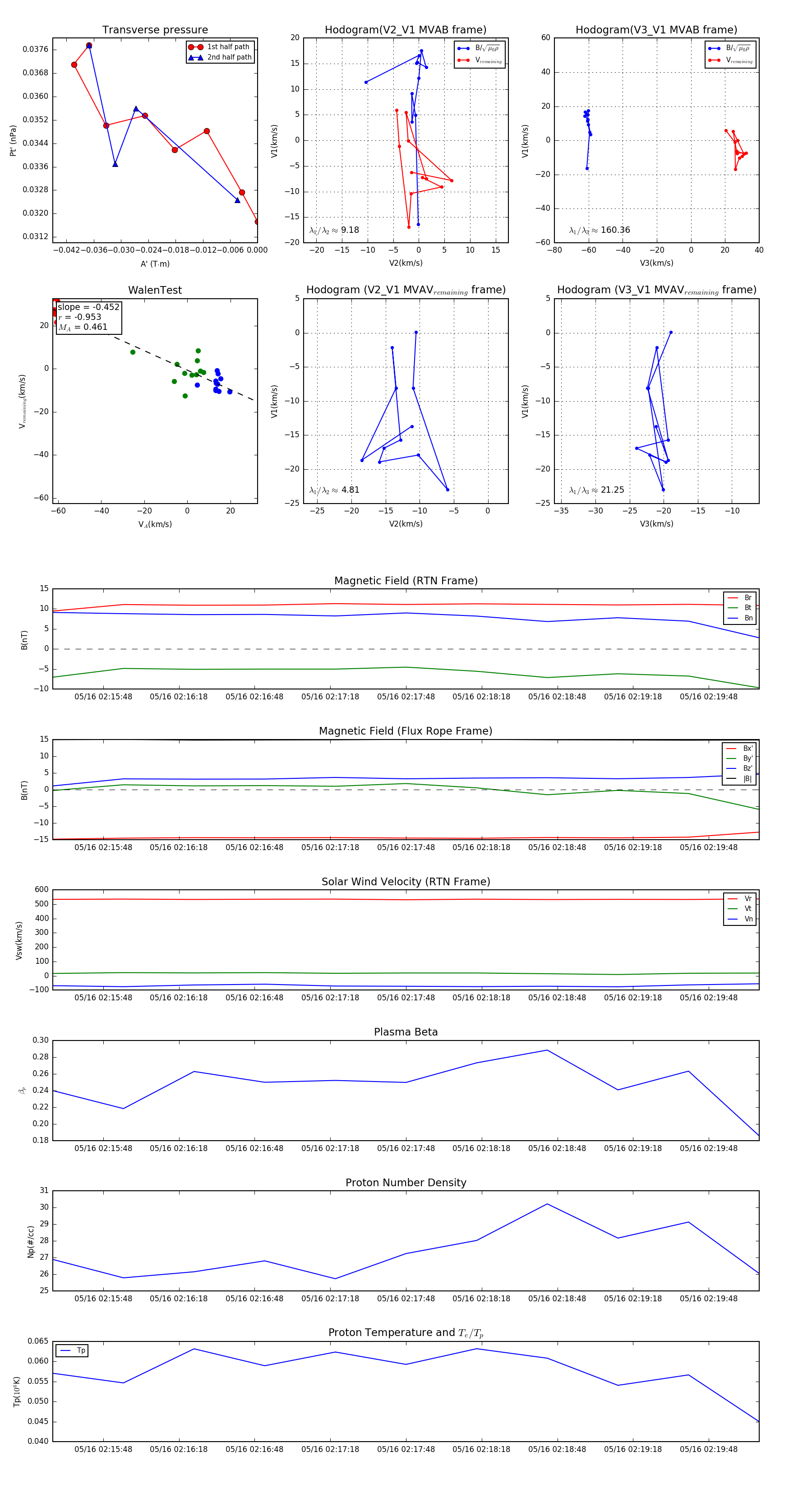
Flux Rope in 2024

Flux Rope Event 2024-05-16 02:15:28 ~ 2024-05-16 02:20:08 (281 seconds)


plot