HOME   LIST
‹–   –›

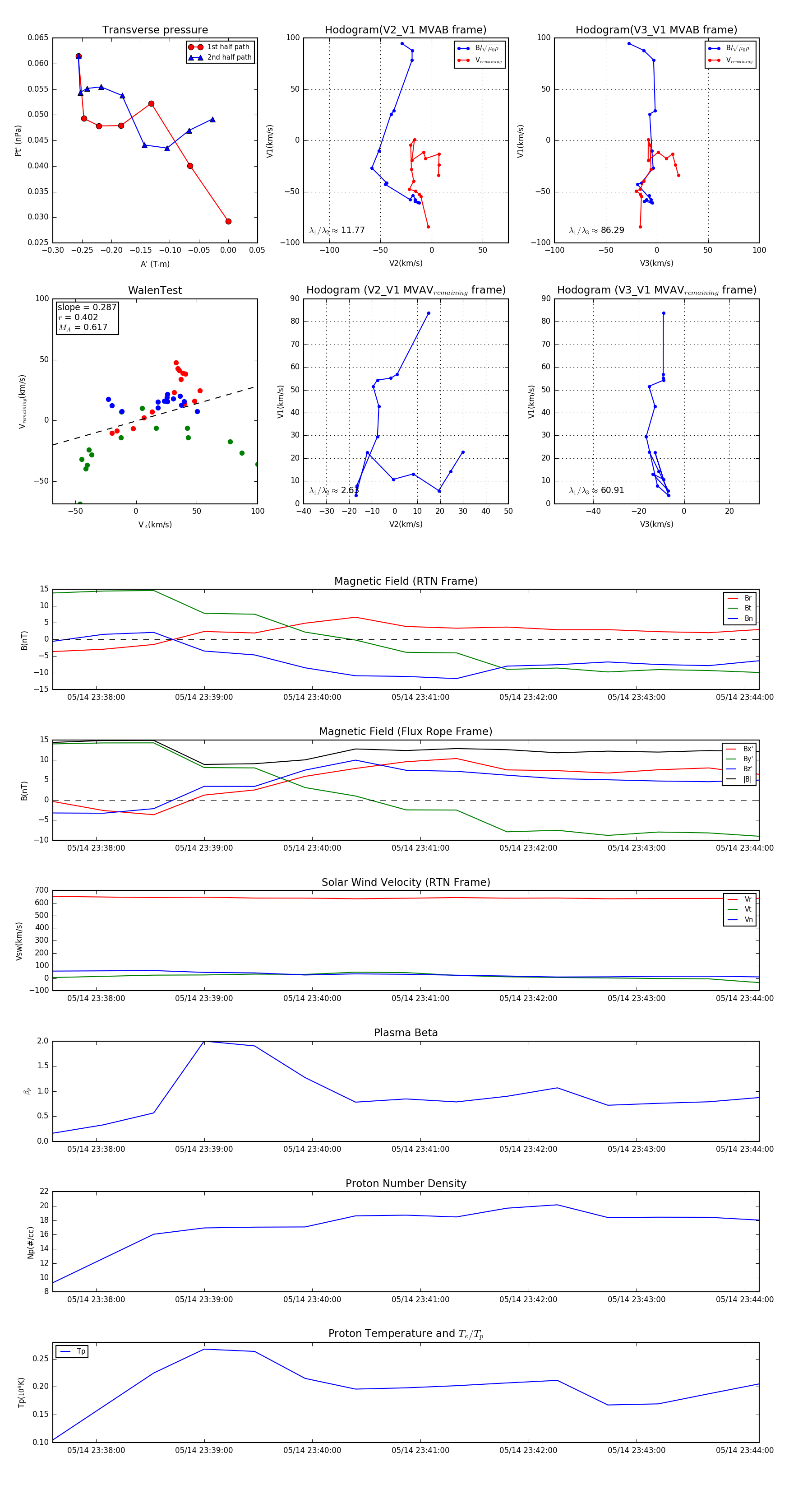
Flux Rope in 2024

Flux Rope Event 2024-05-14 23:37:36 ~ 2024-05-14 23:44:08 (393 seconds)


plot