HOME   LIST
‹–   –›

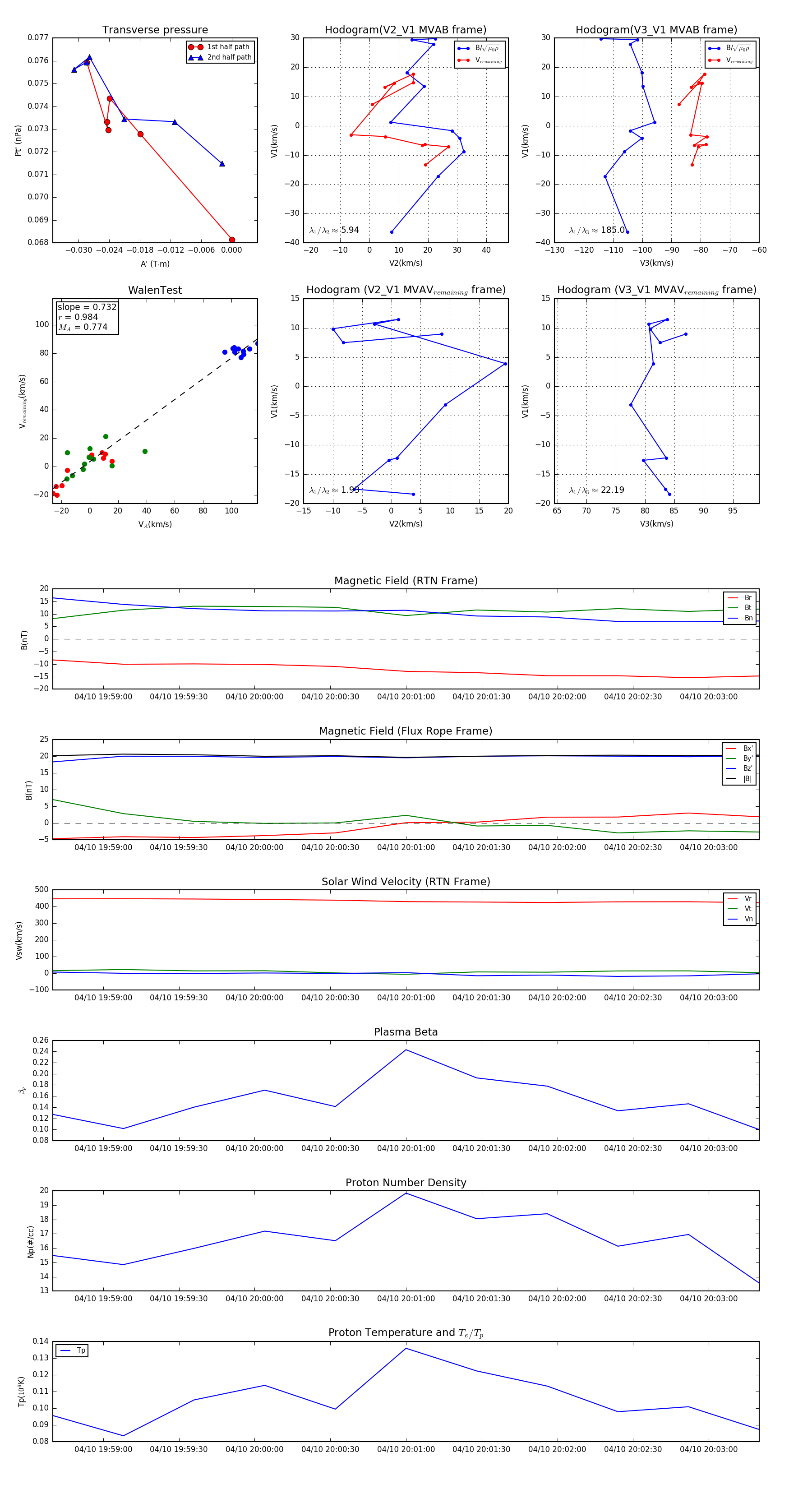
Flux Rope in 2024

Flux Rope Event 2024-04-10 19:58:40 ~ 2024-04-10 20:03:20 (281 seconds)


plot