HOME   LIST
‹–   –›

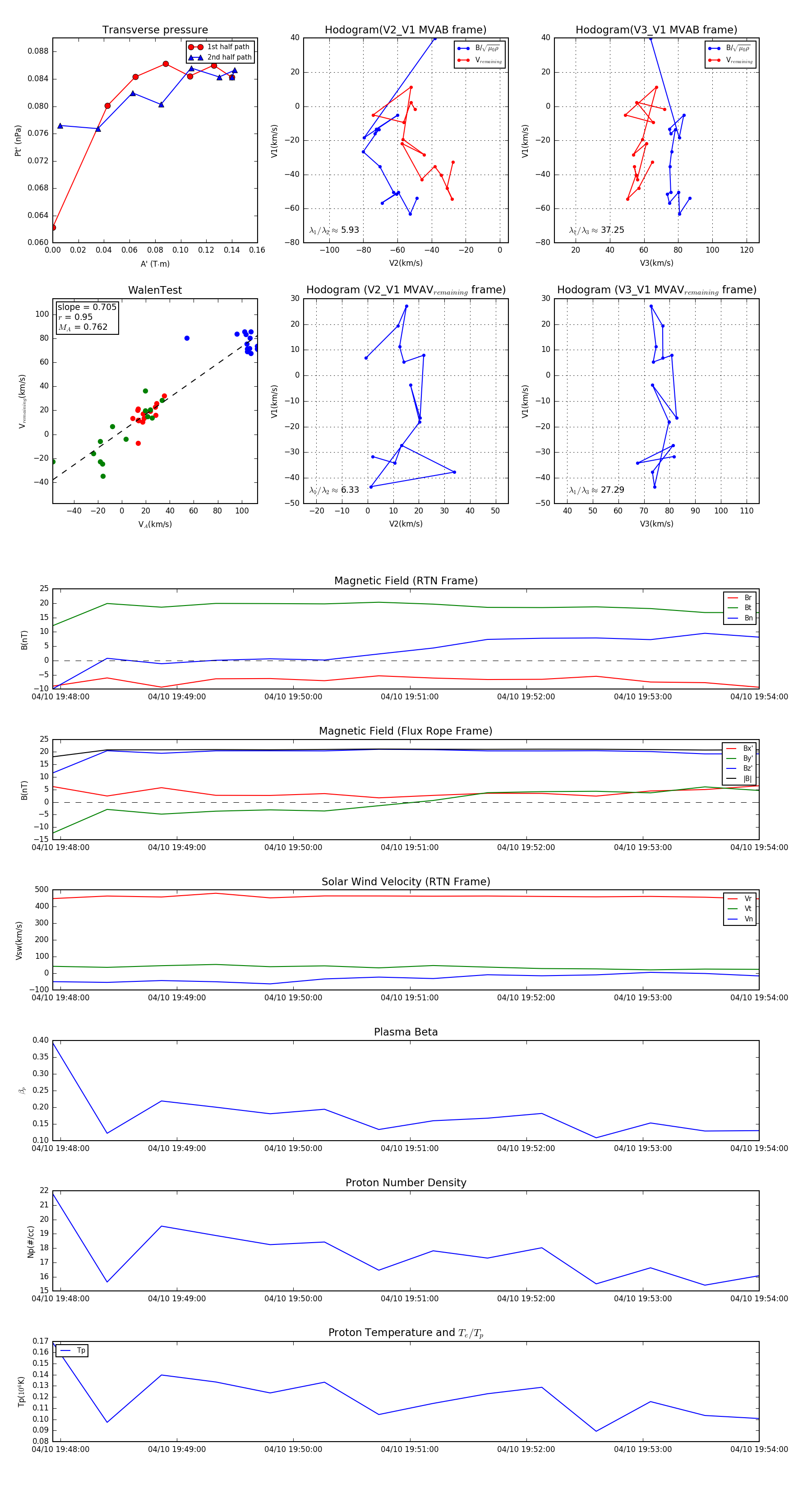
Flux Rope in 2024

Flux Rope Event 2024-04-10 19:47:56 ~ 2024-04-10 19:54:00 (365 seconds)


plot