HOME   LIST
‹–   –›

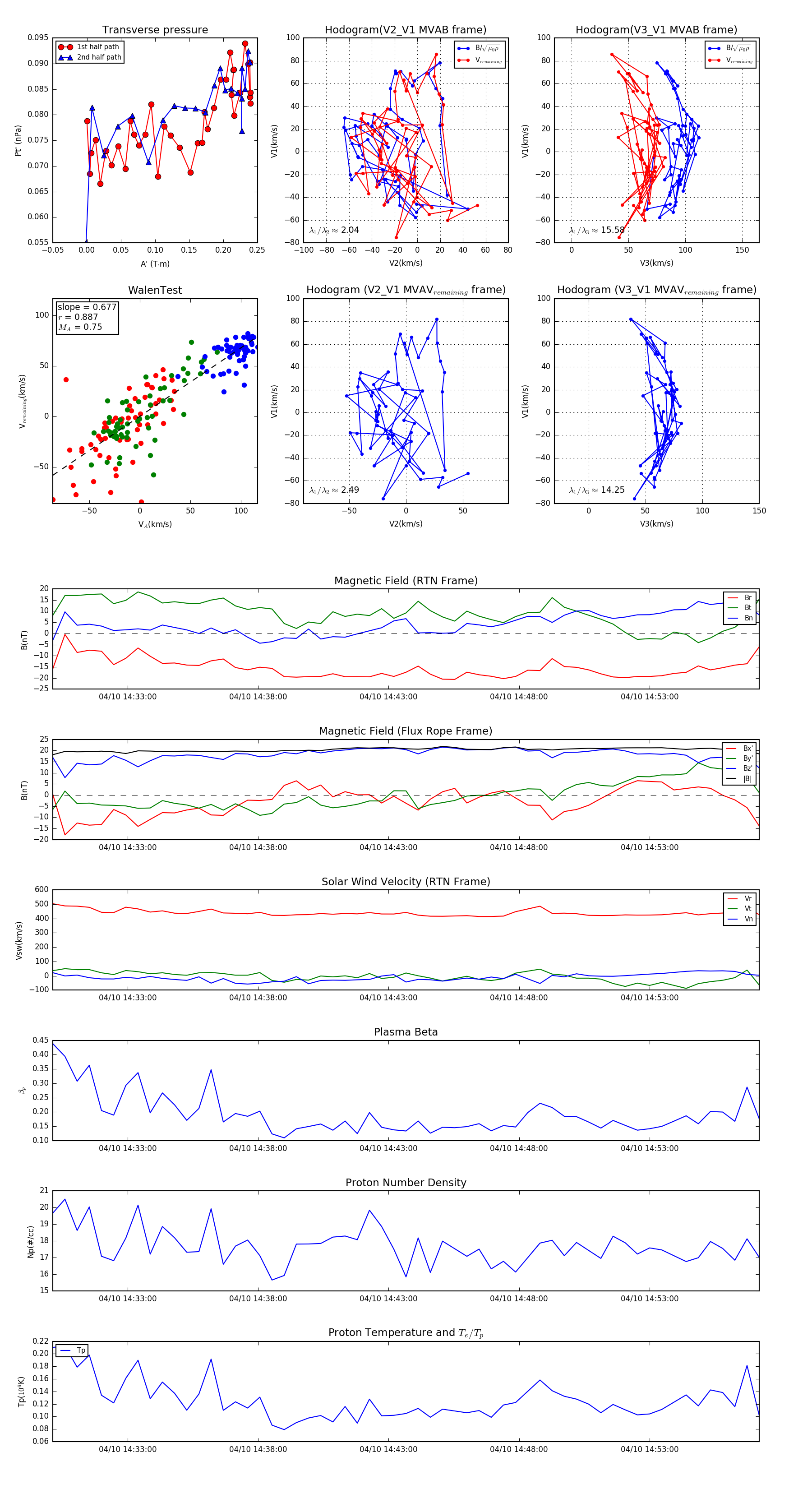
Flux Rope in 2024

Flux Rope Event 2024-04-10 14:30:08 ~ 2024-04-10 14:57:12 (1625 seconds)


plot