HOME   LIST
‹–   –›

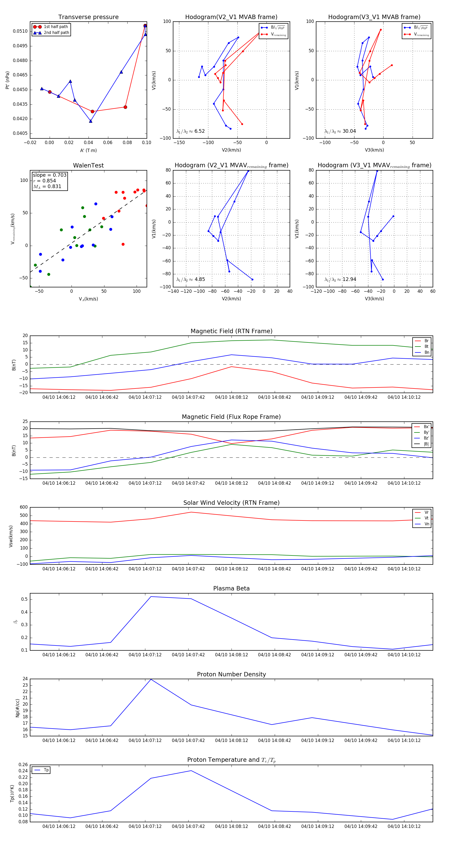
Flux Rope in 2024

Flux Rope Event 2024-04-10 14:05:52 ~ 2024-04-10 14:10:32 (281 seconds)


plot