HOME   LIST
‹–   –›

Flux Rope in 2024

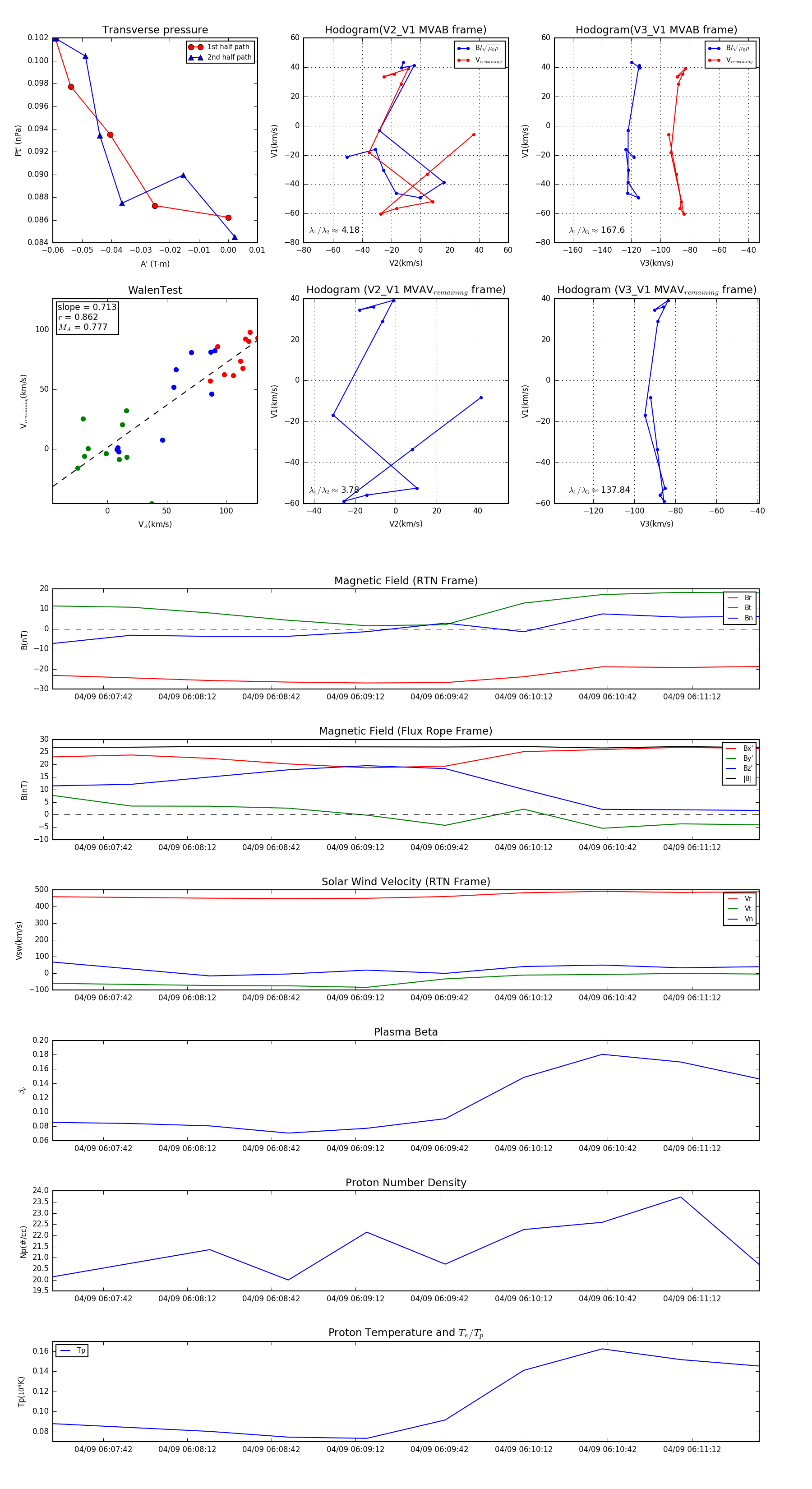
Flux Rope Event 2024-04-09 06:07:24 ~ 2024-04-09 06:11:36 (253 seconds)


plot