HOME   LIST
‹–   –›

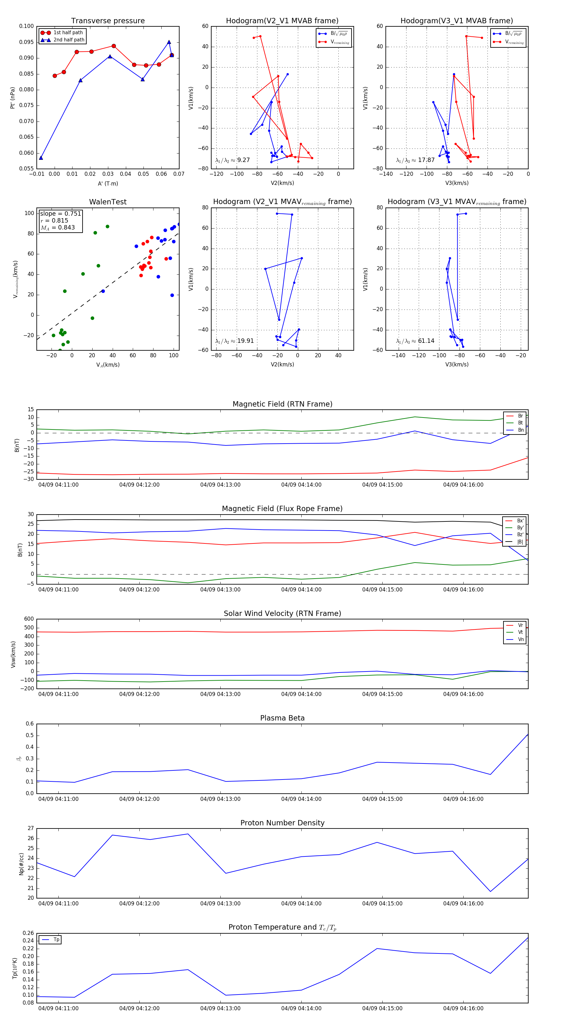
Flux Rope in 2024

Flux Rope Event 2024-04-09 04:10:44 ~ 2024-04-09 04:16:48 (365 seconds)


plot