HOME   LIST
‹–   –›

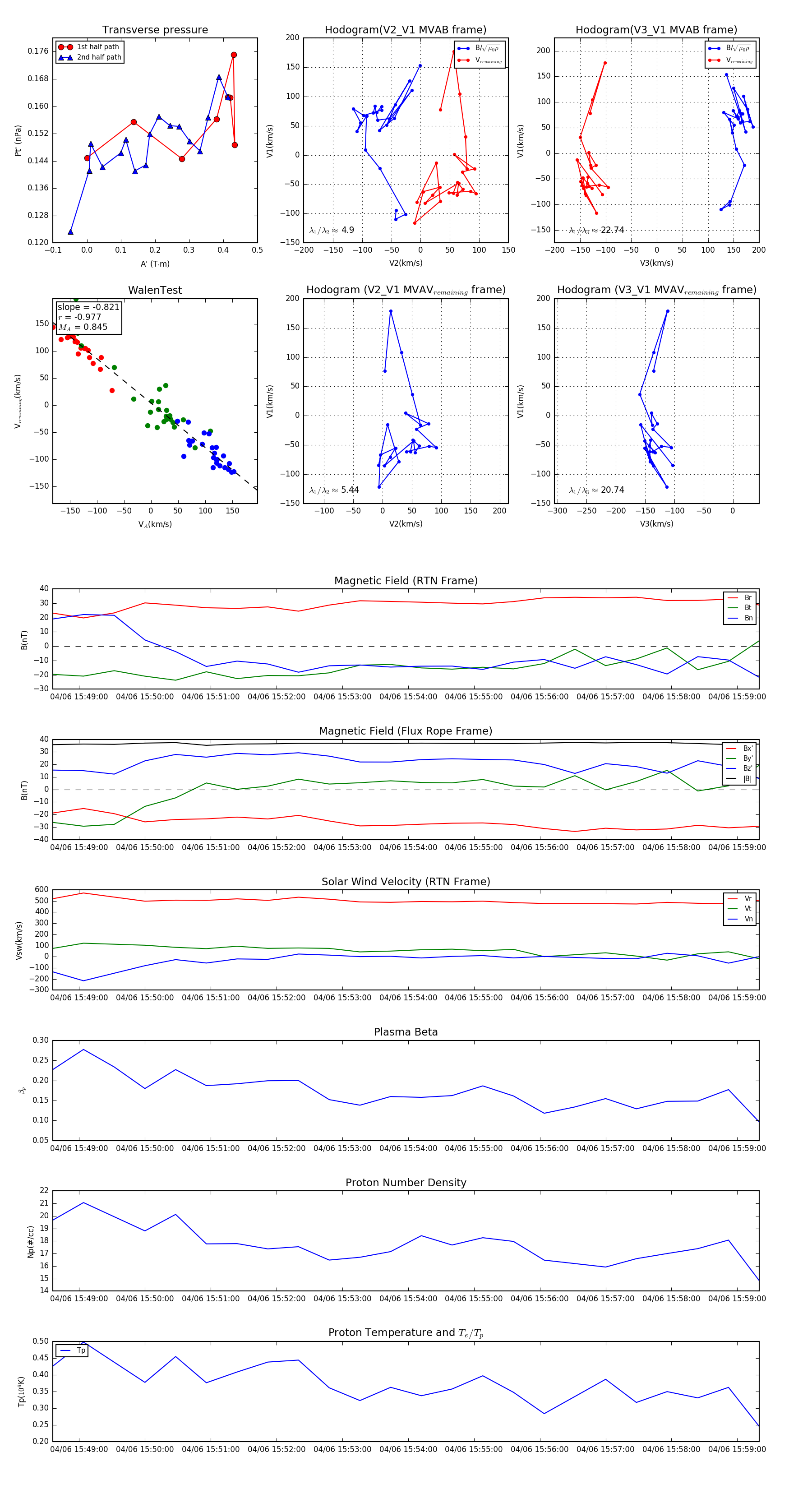
Flux Rope in 2024

Flux Rope Event 2024-04-06 15:48:36 ~ 2024-04-06 15:59:20 (645 seconds)


plot