HOME   LIST
‹–   –›

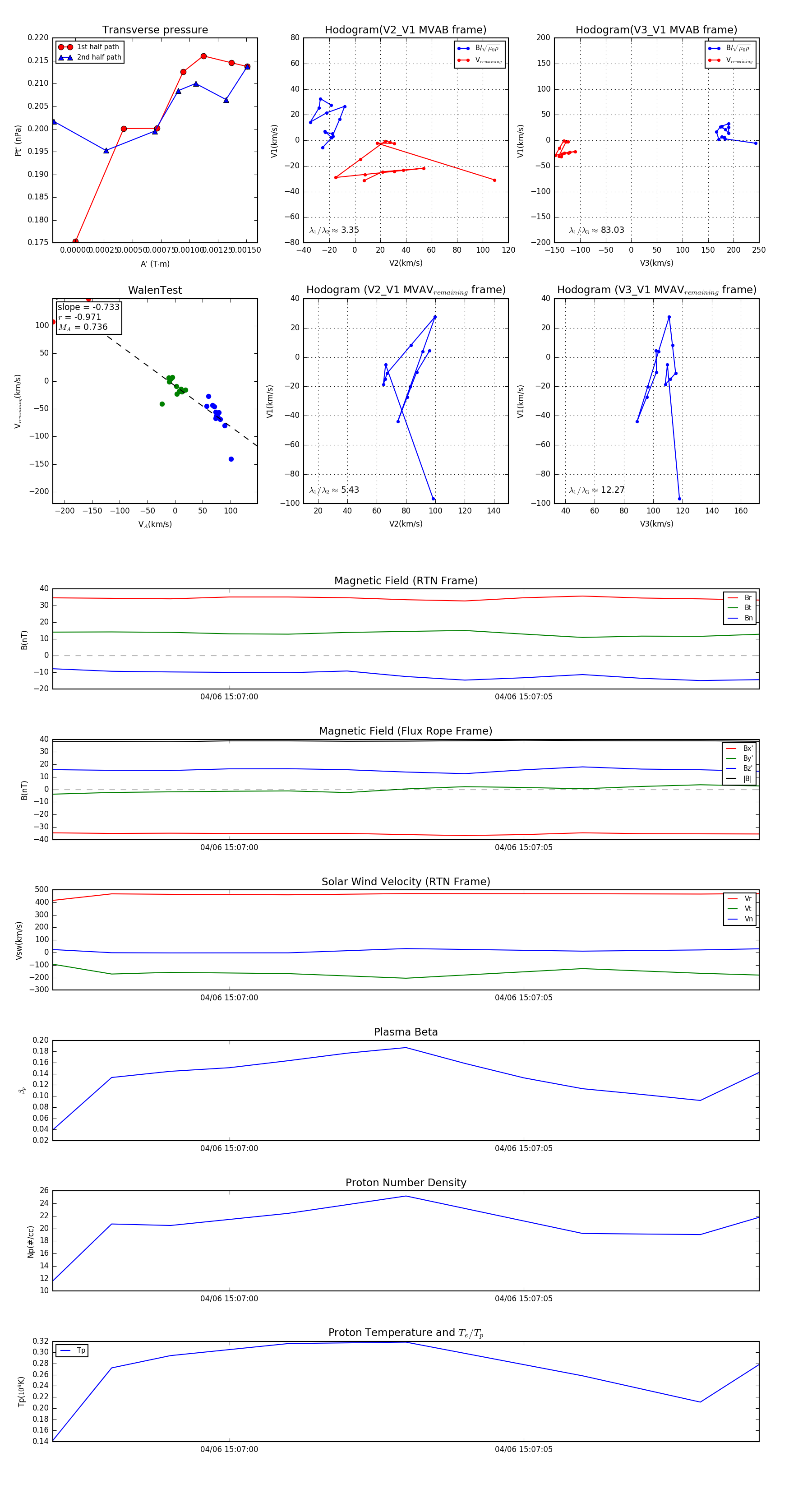
Flux Rope in 2024

Flux Rope Event 2024-04-06 15:06:57 ~ 2024-04-06 15:07:09 (13 seconds)


plot