HOME   LIST
‹–   –›

Flux Rope in 2024

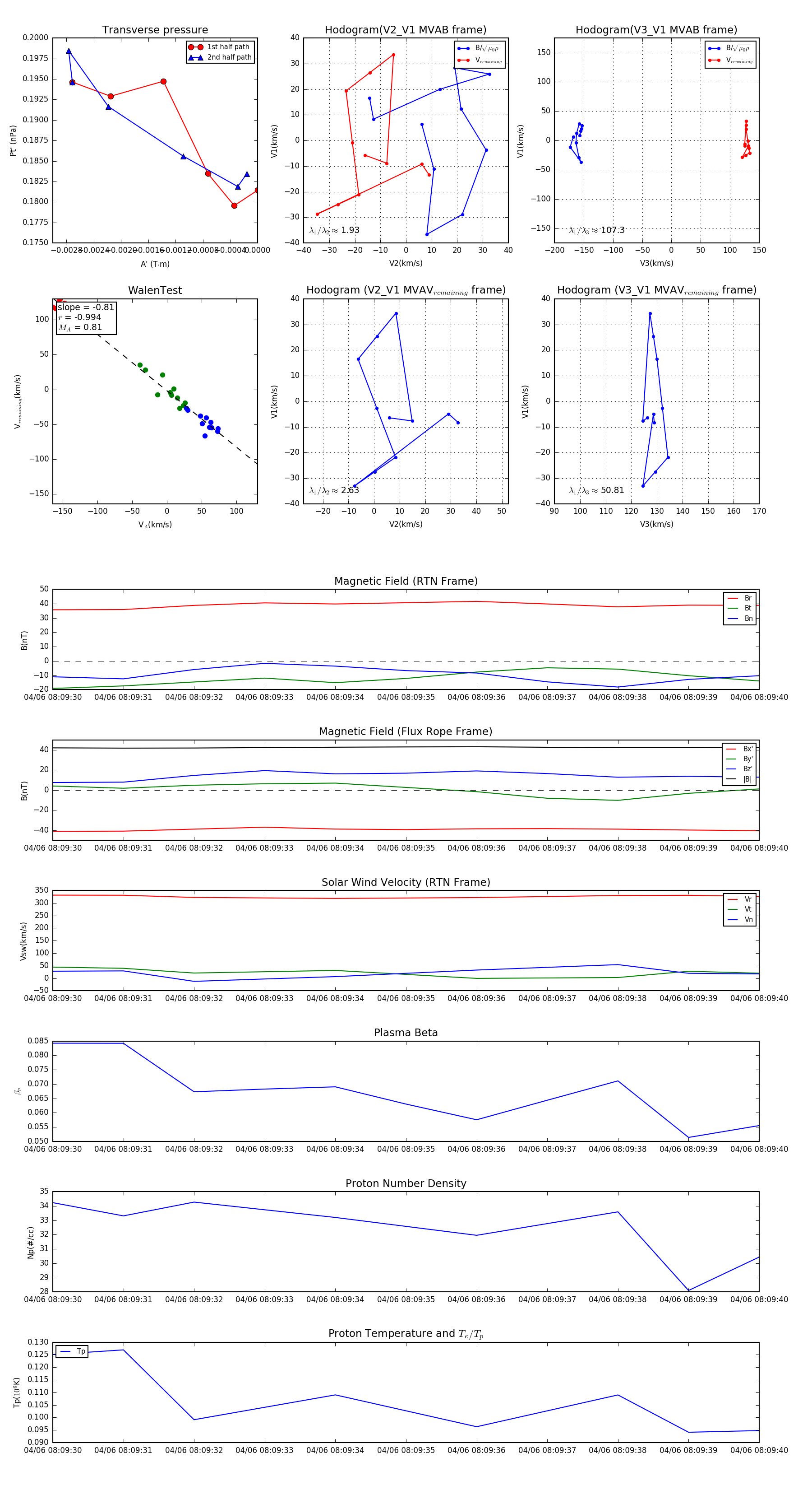
Flux Rope Event 2024-04-06 08:09:30 ~ 2024-04-06 08:09:40 (11 seconds)


plot