HOME   LIST
‹–   –›

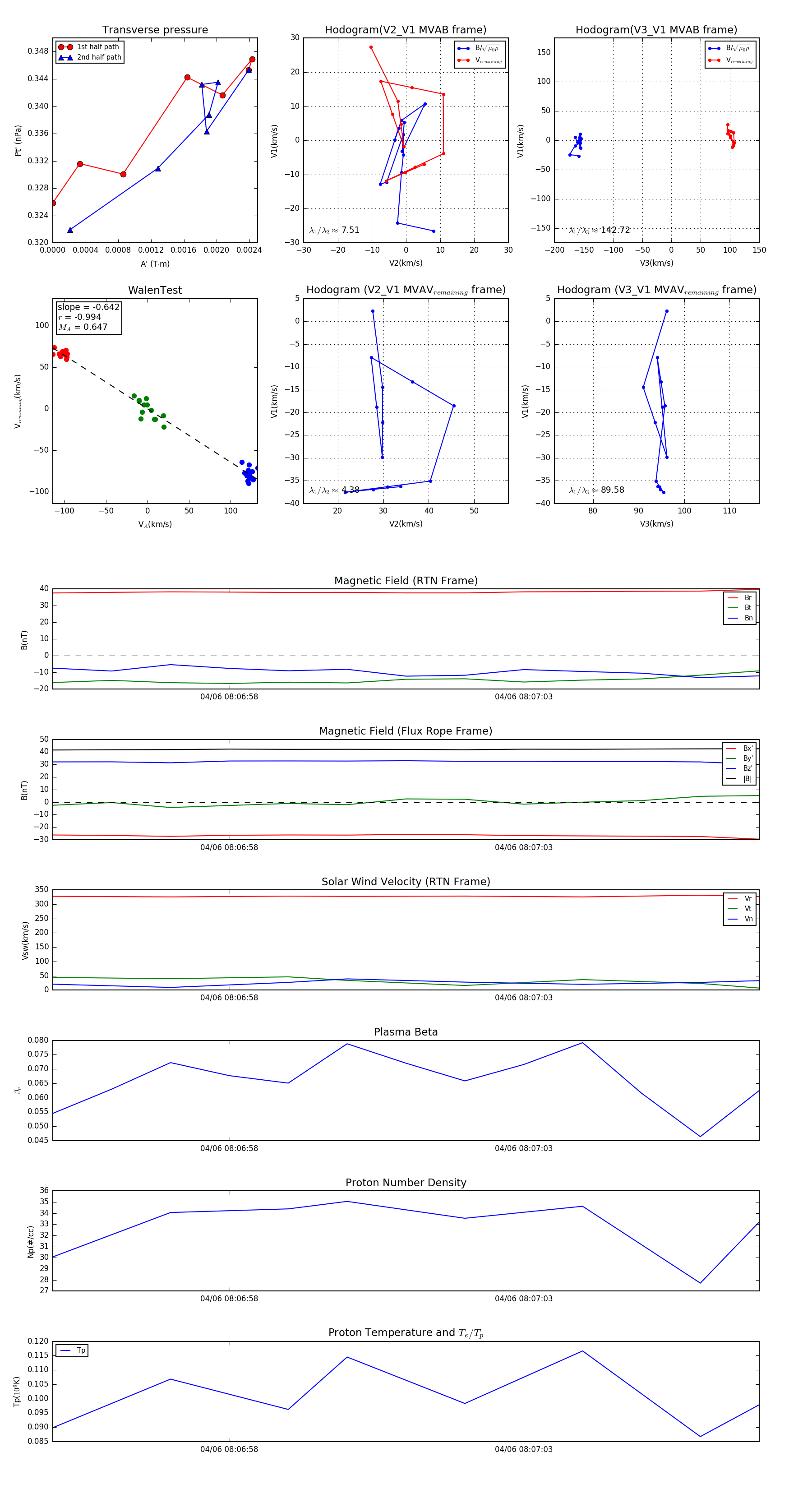
Flux Rope in 2024

Flux Rope Event 2024-04-06 08:06:55 ~ 2024-04-06 08:07:07 (13 seconds)


plot