HOME   LIST
‹–   –›

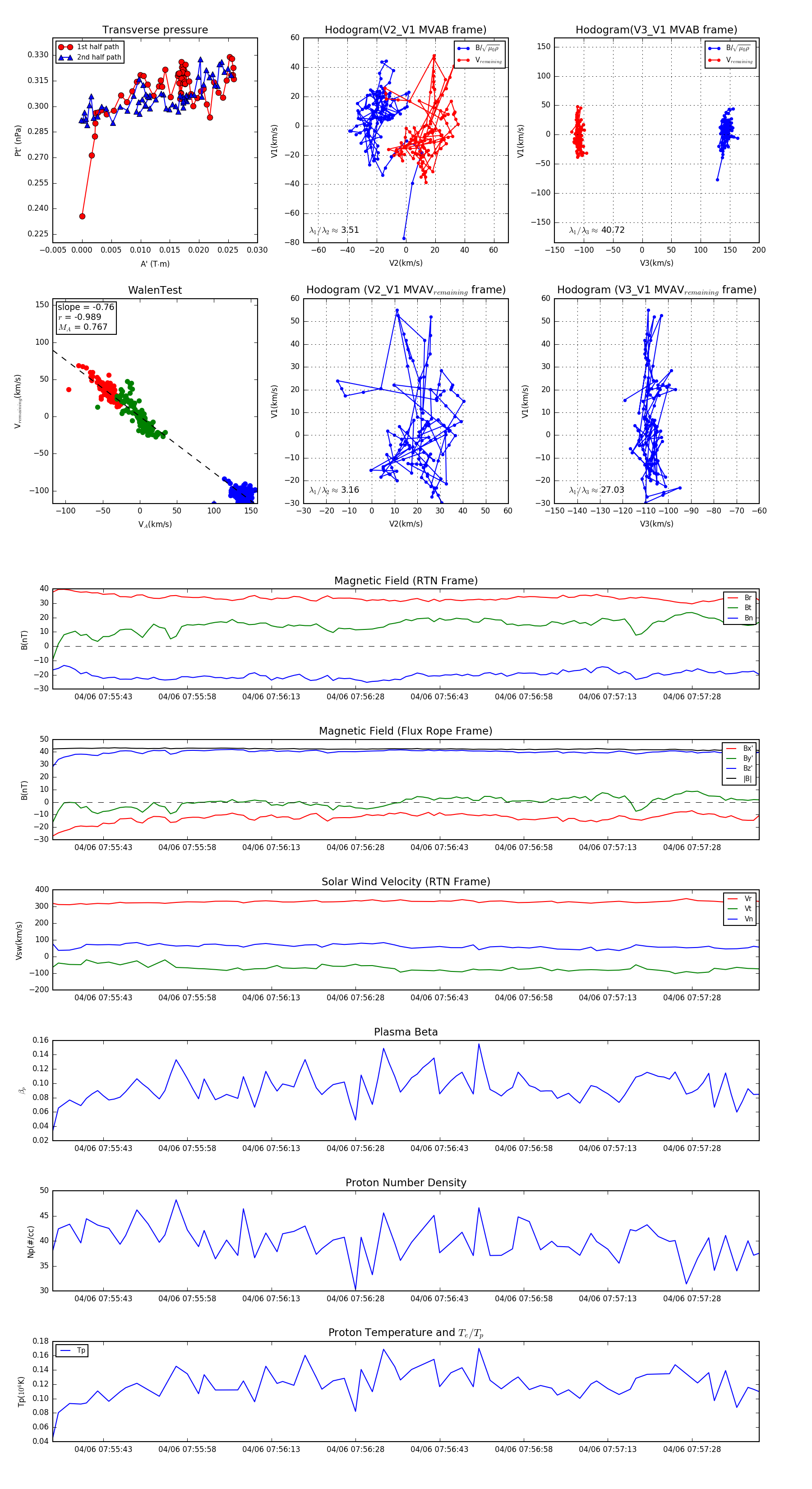
Flux Rope in 2024

Flux Rope Event 2024-04-06 07:55:34 ~ 2024-04-06 07:57:40 (127 seconds)


plot