HOME   LIST
‹–   –›

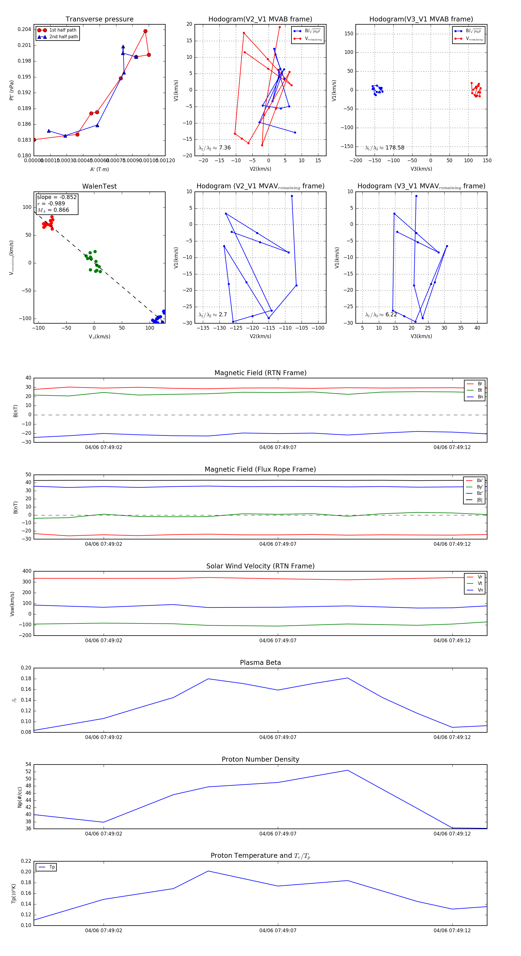
Flux Rope in 2024

Flux Rope Event 2024-04-06 07:49:00 ~ 2024-04-06 07:49:13 (14 seconds)


plot