HOME   LIST
‹–   –›

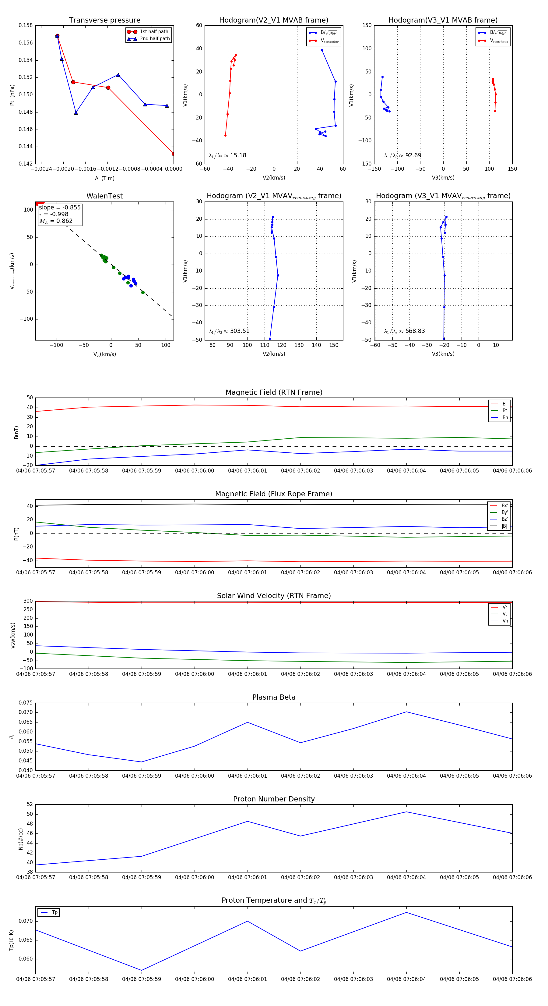
Flux Rope in 2024

Flux Rope Event 2024-04-06 07:05:57 ~ 2024-04-06 07:06:06 (10 seconds)


plot