HOME   LIST
‹–   –›

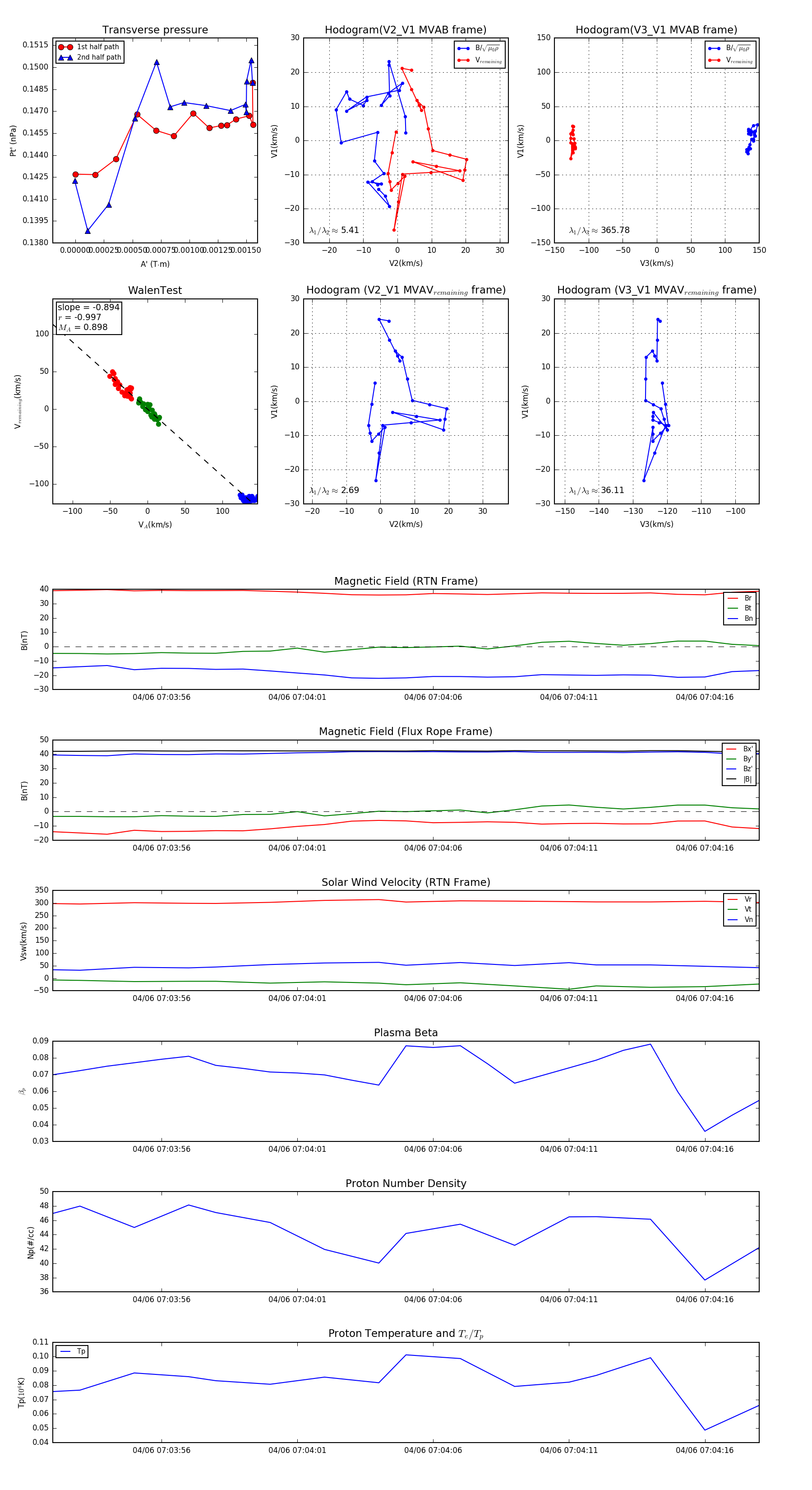
Flux Rope in 2024

Flux Rope Event 2024-04-06 07:03:52 ~ 2024-04-06 07:04:18 (27 seconds)


plot