HOME   LIST
‹–   –›

Flux Rope in 2024

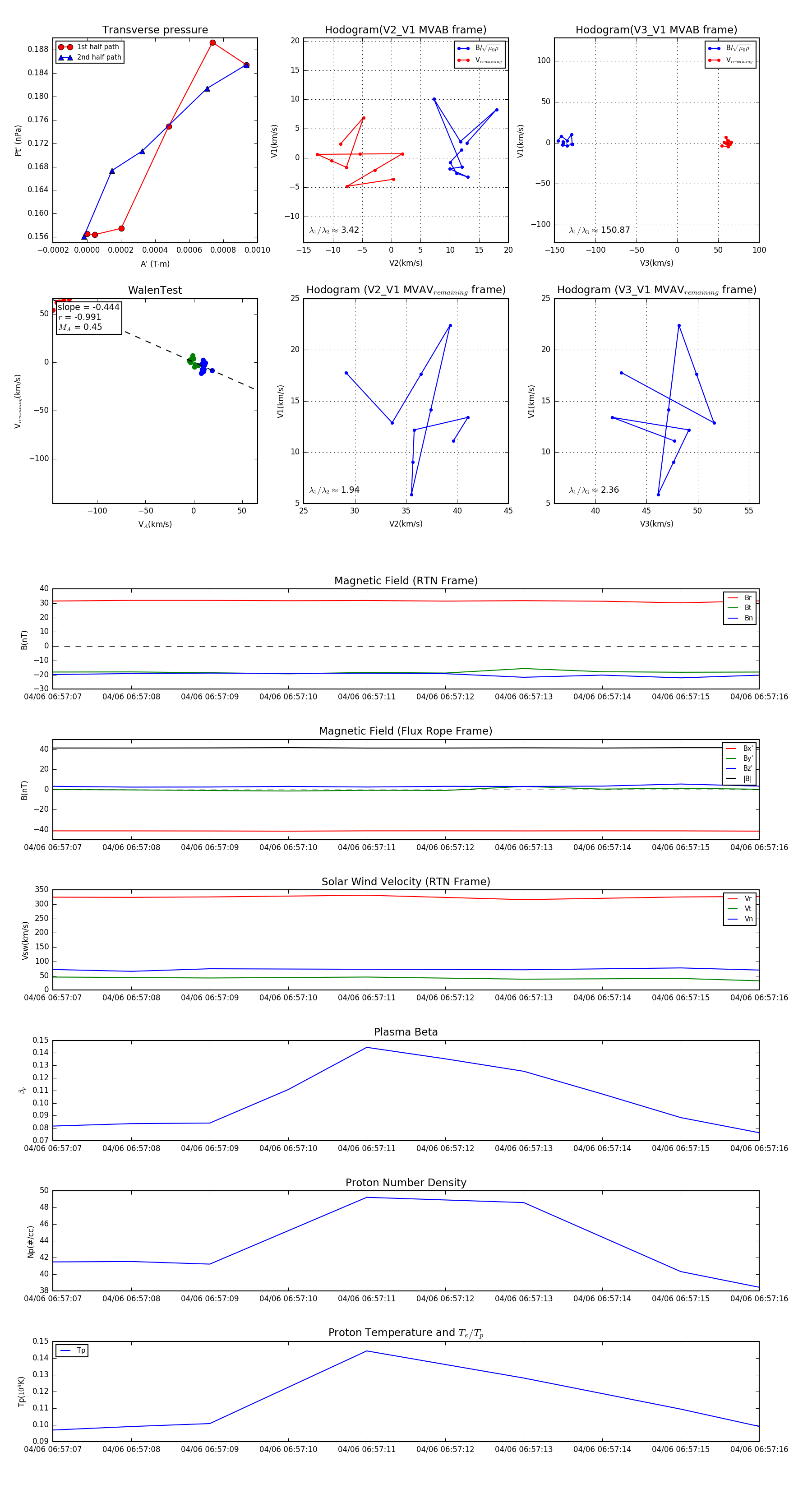
Flux Rope Event 2024-04-06 06:57:07 ~ 2024-04-06 06:57:16 (10 seconds)


plot