HOME   LIST
‹–   –›

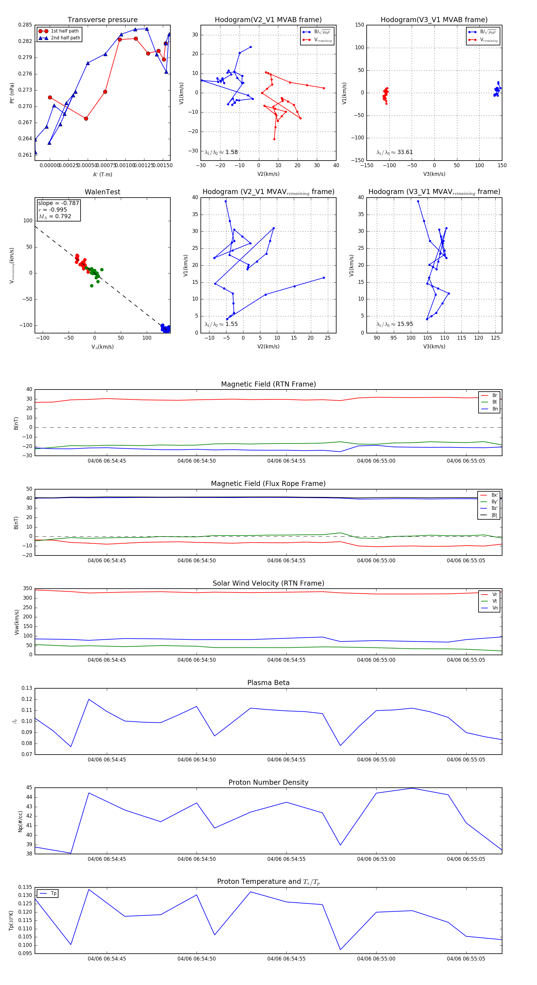
Flux Rope in 2024

Flux Rope Event 2024-04-06 06:54:41 ~ 2024-04-06 06:55:07 (27 seconds)


plot